| |
Coronavirus News Review at 10 a.m. EST Daily Coronavirus Current News: https://www.inoreader.com/stream/user/1006407045/tag/Coronavirus%20News/view/html?cs=m&sb=y Selected Articles Review From The News And Times - https://thenewsandtimes.blogspot.com/ Current Selected Articles: https://www.inoreader.com/stream/user/1006407045/tag/user-favorites/view/html All Current Articles: https://www.inoreader.com/stream/user/1006407045/tag/all-articles/view/html |
|
|
|
| COVID-19 associated with increased risk of brain disorders 2 years after infection:... |
| COVID-19 associated with increased risk of brain disorders 2 years after infection: study The Hill |
"Covid-19" - Google News | 11m | |
|
|
|
| Process- and product-related impurities in the ChAdOx1 nCov-19 vaccine |
| submitted by /u/enterpriseF-love [link] [comments] |
| |
|
|
|
| Omicron-specific Covid booster shots are just weeks away. Here's who will—and... |
| Omicron-specific Covid booster shots are just weeks away. Here's who will—and won't—be eligible CNBC |
"Omicron" - Google News | 12m | |
|
|
|
| Weekend humor from Celia Rivenbark: No COVID for me | The Pulse - The Progressive... |
| Weekend humor from Celia Rivenbark: No COVID for me | The Pulse The Progressive Pulse |
"COVID" - Google News | 25m | |
|
|
|
| Disease X-19 Epidemiology from Michael_Novakhov (39 sites): Google Alert - coronavirus... |
| CDC gives community COVID ratings for all of Tri-Cities, Washington, as low, ... to focusing on long-term... |
Disease X-19 from Michael_Novakhov (12 sites) | 33m | |
|
|
|
| Disease X-19 and Security from Michael_Novakhov (10 sites): Google Alert - coronavirus... |
| The US Food and Drug Administration authorized Novavax's Covid-19 vaccine on Friday for emergency use... |
Disease X-19 from Michael_Novakhov (12 sites) | 33m | |
|
|
|
| Disease X-19 General Issues from Michael_Novakhov (5 sites): Google Alert - sars... |
| Spike protein is used by the SARS-CoV-2 virus to enter and infect human ... While several antibody treatments... |
Disease X-19 from Michael_Novakhov (12 sites) | 33m | |
|
|
|
| Disease X-19 General Issues from Michael_Novakhov (5 sites): Google Alert - sars... |
| An undated transmission electron micrograph of SARS-CoV-2 virus particles, also known as novel coronavirus,... |
Disease X-19 from Michael_Novakhov (12 sites) | 33m | |
|
|
|
| Disease X-19 Regions from Michael_Novakhov (8 sites): Google Alert - coronavirus... |
| ... young African youths towards promoting COVID-19 vaccination in Africa. ... sparked the idea for the... |
Disease X-19 from Michael_Novakhov (12 sites) | 33m | |
|
|
|
| Disease X-19 General Issues from Michael_Novakhov (5 sites): Google Alert - Covid-19:... |
| A child under age 18 died from COVID in Placer County, California. Health officials urge residents to... |
Disease X-19 from Michael_Novakhov (12 sites) | 33m | |
|
|
|
| Disease X-19 Epidemiology from Michael_Novakhov (39 sites): Google Alert - covid-19... |
| North Korea did not import any COVID-19 prevention and control products from China in May, the data showed.... |
Disease X-19 from Michael_Novakhov (12 sites) | 33m | |
|
|
|
| From pigeons to coyotes, what makes an urban wildlife species a pest for humans?... |
| From pigeons to coyotes, what makes an urban wildlife species a pest for humans? CBC.ca |
"aggressive squirrels in new york city" - Google News | 35m | |
|
|
|
| Brevard now a community of low transmission for COVID-19, CDC says - Florida Today |
| Brevard now a community of low transmission for COVID-19, CDC says Florida Today |
"Covid-19" - Google News | 42m | |
|
|
|
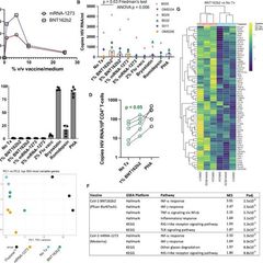
| SARS CoV-2 mRNA vaccination exposes latent HIV to Nef-specific CD8+ T-cells |
| submitted by /u/Watchoutforthebear [link] [comments] |
| |
|
|
|
| 'I can't grip a pencil': Maggie O'Farrell on Covid, convalescence and writing the... |
| 'I can't grip a pencil': Maggie O'Farrell on Covid, convalescence and writing the follow up to Hamnet The... |
"coronavirus news" - Google News | 43m | |
|
|
|
| In Coyote debate, Pasadena Humane works to bridge divides - The Pasadena Star-News |
| In Coyote debate, Pasadena Humane works to bridge divides The Pasadena Star-News |
"aggressive rats in new york city" - Google News | 53m | |
|
|
|
| The Immune Signature of Long COVID | MedPage Today - Medpage Today |
| The Immune Signature of Long COVID | MedPage Today Medpage Today |
"COVID" - Google News | 57m | |
|
|
|
| Week in Lithuania: 1,450 new COVID-19 cases, one death reported on Friday, Medininkai... |
| Week in Lithuania: 1,450 new COVID-19 cases, one death reported on Friday, Medininkai foreigners' centre... |
"coronavirus news" - Google News | 1h | |
|
|
|
| Laying Bare the Secrets of the Covid-19 Pandemic - The Intercept |
| Laying Bare the Secrets of the Covid-19 Pandemic The Intercept |
"Covid-19" - Google News | 1h | |
|
|
|
| Omicron in Bulgaria | The Paradise News - The Paradise News |
| Omicron in Bulgaria | The Paradise News The Paradise News |
"Omicron" - Google News | 1h | |
|
|
|
| Do Expired COVID-19 Rapid Tests Work? Experts Explain Accuracy - Good Housekeeping |
| Do Expired COVID-19 Rapid Tests Work? Experts Explain Accuracy Good Housekeeping |
"COVID" - Google News | 1h | |
|
|
|
| Jamie Oliver Reveals 'Deeply Scary' Long Covid Battle of Wife Jools - Bloomberg |
| Jamie Oliver Reveals 'Deeply Scary' Long Covid Battle of Wife Jools Bloomberg |
"COVID" - Google News | 1h | |
|
|
|
| Disease X-19 Epidemiology from Michael_Novakhov (39 sites): Google Alert - covid-19... |
| Counting all COVID-19 cases has been a burden for hospitals and public health centers ... What will it... |
Disease X-19 from Michael_Novakhov (12 sites) | 1h | |
|
|
|
| Disease X-19 Epidemiology from Michael_Novakhov (39 sites): Google Alert - Covid-19... |
| OTTAWA: Canada's drug regulator announced it has authorised Pfizer-BioNTech Comirnaty Covid-19 vaccine... |
Disease X-19 from Michael_Novakhov (12 sites) | 1h | |
|
|
|
| Disease X-19 Epidemiology from Michael_Novakhov (39 sites): Google Alert - Covid-19:... |
| The study was also unable to measure confounders such as behavioral and genetic factors. The definition... |
Disease X-19 from Michael_Novakhov (12 sites) | 1h | |
|
|
|
| Disease X-19 Epidemiology from Michael_Novakhov (39 sites): Google Alert - rats in... |
| But something in the uniquely anxiety-inducing nature of life in New York City, from the apocalyptic... |
Disease X-19 from Michael_Novakhov (12 sites) | 1h | |
|
|
|
| Disease X-19 Epidemiology from Michael_Novakhov (39 sites): Google Alert - coronavirus... |
| While some variants have more easily escaped immunity from vaccines and prior infection, omicron overall... |
Disease X-19 from Michael_Novakhov (12 sites) | 1h | |
|
|
|
| Disease X-19 and Security from Michael_Novakhov (10 sites): Google Alert - coronavirus... |
| Jamie Oliver says wife Jools is suffering from long COVID. (WireImage) ... Read more: Gardeners' World's... |
Disease X-19 from Michael_Novakhov (12 sites) | 1h | |
|
|
|
| Disease X-19 Epidemiology from Michael_Novakhov (39 sites): Google Alert - coronavirus... |
| As COVID-19 cases continue to surge in China, reports say officials have decided to test various sea... |
Disease X-19 from Michael_Novakhov (12 sites) | 1h | |
|
|
|
| Disease X-19 and Security from Michael_Novakhov (10 sites): Google Alert - coronavirus... |
| A mafia hub that hires Cuban doctors because the Italians avoid the ... Saverio Cotticelli who did not... |
Disease X-19 from Michael_Novakhov (12 sites) | 1h | |
|
|
|
| Disease X-19 Epidemiology from Michael_Novakhov (39 sites): Google Alert - Covid-19:... |
| A fishmonger works at a small market, amid the outbreak of the coronavirus disease (COVID-19), in Buckingham,... |
Disease X-19 from Michael_Novakhov (12 sites) | 1h | |
|
|
|
| Disease X-19 Epidemiology from Michael_Novakhov (39 sites): Google Alert - Coronavirus:... |
| The severe acute respiratory syndrome outbreak was encountered in 2003, and, more recently, there was... |
Disease X-19 from Michael_Novakhov (12 sites) | 1h | |
|
|
|
| Lehigh Valley schools, universities share monkeypox plans - The Morning Call |
| Lehigh Valley schools, universities share monkeypox plans The Morning Call |
"Coronavirus in rodents" - Google News | 1h | |
|
|
|
| Many colleges ease mask rules in third year of coronavirus pandemic - The Washington... |
| Many colleges ease mask rules in third year of coronavirus pandemic The Washington Post |
"coronavirus news" - Google News | 1h | |
|
|
|
| Japan reports over 250,000 new COVID-19 cases for 3rd straight day - Kyodo News Plus |
| Japan reports over 250,000 new COVID-19 cases for 3rd straight day Kyodo News Plus |
"Covid-19" - Google News | 1h | |
|
|
|
| Disease X-19 and Security from Michael_Novakhov (10 sites): Google Alert - Coronavirus... |
| Future cyber attacks will include the quantum threat, whereby quantum computers will be able to easily... |
Disease X-19 from Michael_Novakhov (12 sites) | 2h | |
|
|
|
| Disease X-19 Epidemiology from Michael_Novakhov (39 sites): Google Alert - coronavirus... |
| Researchers started testing wastewater for monkeypox. It comes after they've checked it for coronavirus... |
Disease X-19 from Michael_Novakhov (12 sites) | 2h | |
|
|
|
| Disease X-19 Epidemiology from Michael_Novakhov (39 sites): Google Alert - coronavirus... |
| Japan on Saturday reported 253265 new coronavirus cases. ... Today 07:21 pm JST. Good news, one day closer... |
Disease X-19 from Michael_Novakhov (12 sites) | 2h | |
|
|
|
| Disease X-19 Epidemiology from Michael_Novakhov (39 sites): Google Alert - Sars Cov-2... |
| The primary coronavirus, discovered in bats in 1937, rarely infects humans and is found in animals such... |
Disease X-19 from Michael_Novakhov (12 sites) | 2h | |
|
|
|
| Disease X-19 Epidemiology from Michael_Novakhov (39 sites): Google Alert - coronavirus... |
| Accordingly, this study aims to understand the prevalence of symptoms, comorbidities, and mortality rates... |
Disease X-19 from Michael_Novakhov (12 sites) | 2h | |
|
|
|
| Disease X-19 Epidemiology from Michael_Novakhov (39 sites): Google Alert - covid-19... |
| Self-taught chef Priyanka Naik slayed on Food Network's 'Cooks vs. ... in popularity of charcuterie boards... |
Disease X-19 from Michael_Novakhov (12 sites) | 2h | |
|
|
|
| Disease X-19 Publications from Michael_Novakhov (5 sites): Google Alert - new york... |
| 3, a day after officials reported 11 cases of COVID-19 in Sanya, a city of more ... Sign up for The Morning... |
Disease X-19 from Michael_Novakhov (12 sites) | 2h | |
|
|
|
| Disease X-19 Epidemiology from Michael_Novakhov (39 sites): Google Alert - Coronavirus... |
| This new vaccine works in the same way as the mRNA based coronavirus ... mRNA technology is being used... |
Disease X-19 from Michael_Novakhov (12 sites) | 2h | |
|
|
|
| Disease X-19 and Security from Michael_Novakhov (10 sites): Google Alert - Coronavirus... |
| A new project aims to shine a light on what happened during the pandemic, at least in the United States,... |
Disease X-19 from Michael_Novakhov (12 sites) | 2h | |
|
|
|
| Disease X-19 Publications from Michael_Novakhov (5 sites): Google Alert - new york... |
| With many drugstores dispensing coronavirus tests and vaccines while filling hundreds of prescriptions... |
Disease X-19 from Michael_Novakhov (12 sites) | 2h | |
|
|
|
| Disease X-19 General Issues from Michael_Novakhov (5 sites): Google Alert - coronavirus:... |
| So is vaccination against the coronavirus, with a booster shot. So is viral testing for students returning... |
Disease X-19 from Michael_Novakhov (12 sites) | 2h | |
|
|
|
| Disease X-19 Epidemiology from Michael_Novakhov (39 sites): Google Alert - coronavirus... |
| Covid threat lingers as students return to campus for the third new school year since the pandemic began.... |
Disease X-19 from Michael_Novakhov (12 sites) | 2h | |
|
|
|
| Disease X-19 Regions from Michael_Novakhov (8 sites): Google Alert - coronavirus... |
| The total recorded COVID-19 cases in Libya have exceeded more than 50,000 ... Italy to treat another... |
Disease X-19 from Michael_Novakhov (12 sites) | 2h | |
|
|
|
| Disease X-19 Epidemiology from Michael_Novakhov (39 sites): Google Alert - COVID-19... |
| The study report offers projections of the industrial market's demand ... This paper is the most recent... |
Disease X-19 from Michael_Novakhov (12 sites) | 2h | |
|
|
|
| Sandusky County Dog Warden sees flood of pets as COVID-19 wanes - The News-Messenger |
| Sandusky County Dog Warden sees flood of pets as COVID-19 wanes The News-Messenger |
"COVID-19" - Google News | 2h | |
|
|
|
| Columbia Health Department to hold COVID-19 vaccine clinic Saturday - ABC17News.com |
| Columbia Health Department to hold COVID-19 vaccine clinic Saturday ABC17News.com |
"COVID" - Google News | 2h | |
|
|
|
| 9 KY counties at low COVID community level under latest CDC update. Here's those... |
| 9 KY counties at low COVID community level under latest CDC update. Here's those at high Lexington Herald... |
"coronavirus news" - Google News | 2h | |
|
|
|
| 'Stealthy' new Covid variant can reinfect you every month - The Independent |
| 'Stealthy' new Covid variant can reinfect you every month The Independent |
"Omicron" - Google News | 2h | |
|
|
|
| Truckworx - Crankworx Whistler 2022 - Pinkbike.com |
| Truckworx - Crankworx Whistler 2022 Pinkbike.com |
"aggressive rats in new york city" - Google News | 2h | |
|
|
|
| So you got COVID-19 in the surge. Here's what you need to know about long COVID now... |
| So you got COVID-19 in the surge. Here's what you need to know about long COVID now San Francisco Chronicle |
"COVID-19" - Google News | 2h | |
|
|
|
| Japan's COVID-19 Cases Spike, Medical System Overwhelmed - teleSUR English |
| Japan's COVID-19 Cases Spike, Medical System Overwhelmed teleSUR English |
"COVID-19" - Google News | 2h | |
|
|
|
| Disease X-19 Epidemiology from Michael_Novakhov (39 sites): Google Alert - Coronavirus:... |
| Both mRNA booster shots (Pfizer and Moderna) are safe and effective at reducing the risk of severe illness,... |
Disease X-19 from Michael_Novakhov (12 sites) | 3h | |
|
|
|
| Disease X-19 Epidemiology from Michael_Novakhov (39 sites): Google Alert - covid-19... |
| A new archive will help researchers and journalists make sense of the early days of Covid-19. Google... |
Disease X-19 from Michael_Novakhov (12 sites) | 3h | |
|
|
|
| Disease X-19 Epidemiology from Michael_Novakhov (39 sites): Google Alert - Sars Cov-2... |
| During the peak of the COVID-19 pandemic, dogs were scarce and Pocock did not even have a pet to share... |
Disease X-19 from Michael_Novakhov (12 sites) | 3h | |
|
|
|
| Disease X-19 General Issues from Michael_Novakhov (5 sites): Google Alert - coronavirus:... |
| Many countries are relaxing coronavirus protection measures. At the same time, the number of new infections... |
Disease X-19 from Michael_Novakhov (12 sites) | 3h | |
|
|
|
| Disease X-19 Epidemiology from Michael_Novakhov (39 sites): Google Alert - covid-19... |
| The meat processing plant has experienced three power outages in 2022 alone, he added. When an outage... |
Disease X-19 from Michael_Novakhov (12 sites) | 3h | |
|
|
|
| Disease X-19 and Security from Michael_Novakhov (10 sites): Google Alert - Coronavirus... |
| The U.S. Food and Drug Administration (FDA) has asked Pfizer Inc to test the effects of an additional... |
Disease X-19 from Michael_Novakhov (12 sites) | 3h | |
|
|
|
| Disease X-19 Epidemiology from Michael_Novakhov (39 sites): Google Alert - coronavirus... |
| 12 News is producing a weekly look at the trends in active coronavirus cases in north central ... FSU... |
Disease X-19 from Michael_Novakhov (12 sites) | 3h | |
|
|
|
| Disease X-19 Regions from Michael_Novakhov (8 sites): Google Alert - coronavirus... |
| French-born architect Savin Couelle left an indelible mark across the residential communities of Sardinia,... |
Disease X-19 from Michael_Novakhov (12 sites) | 3h | |
|
|
|
| Disease X-19 Publications from Michael_Novakhov (5 sites): Google Alert - coronavirus... |
| His announcement was covered by The New York Times and NBC News. Esquire did a photo shoot. He made appearances... |
Disease X-19 from Michael_Novakhov (12 sites) | 3h | |
|
|
|
| Disease X-19 and Security from Michael_Novakhov (10 sites): Google Alert - Coronavirus... |
| US News is a recognized leader in college, grad school, hospital, ... half of the Russian Black Sea fleet's... |
Disease X-19 from Michael_Novakhov (12 sites) | 3h | |
|
|
|
| Disease X-19 Epidemiology from Michael_Novakhov (39 sites): Google Alert - mink:... |
| Usman was asked to rate the mink fur coat McGregor wore at a press conference to promote the Mayweather... |
Disease X-19 from Michael_Novakhov (12 sites) | 3h | |
|
|
|
| The COVID-19 Clinical Spectrum and the Effect of Associated Comorbidities on Illness... |
| The COVID-19 Clinical Spectrum and the Effect of Associated Comorbidities on Illness Severity in the... |
"Covid-19" - Google News | 3h | |
|
|
|
| Ubicquia wins Best of Sensors 2022 for its UbiCell Streetlight Controller - FierceElectronics |
| Ubicquia wins Best of Sensors 2022 for its UbiCell Streetlight Controller FierceElectronics |
"Coronavirus Origins Are Still Uncertain - US Intel Probe" - Google News | 3h | |
|
|
|
| More than two years later, COVID still impacting school operations - The Sheridan... |
| More than two years later, COVID still impacting school operations The Sheridan Press |
"COVID" - Google News | 3h | |
|
|
|
| Disease X-19 Epidemiology from Michael_Novakhov (39 sites): Google Alert - Covid-19... |
| The Pennsylvania Department of Agriculture, 866-366-3723, uses a risk-based inspection reporting process... |
Disease X-19 from Michael_Novakhov (12 sites) | 3h | |
|
|
|
| Disease X-19 Epidemiology from Michael_Novakhov (39 sites): Google Alert - Coronavirus... |
| The fear, uncertainty, and doubt that came with COVID-19 required ... A New York Times poll suggested... |
Disease X-19 from Michael_Novakhov (12 sites) | 3h | |
|
|
|
| Disease X-19 Epidemiology from Michael_Novakhov (39 sites): Google Alert - covid-19... |
| Health officials urge residents to get COVID-19 vaccines and stay current ... from COVID-19, marking... |
Disease X-19 from Michael_Novakhov (12 sites) | 3h | |
|
|
|
| Child COVID-19 immunizations are low as new school year begins - WKYC.com |
| Child COVID-19 immunizations are low as new school year begins WKYC.com |
"Covid-19" - Google News | 4h | |
|
|
|
| Disease X-19 Regions from Michael_Novakhov (8 sites): Google Alert - coronavirus... |
| Khalil Awawdeh is no longer under the watch of Israeli security forces and can see visitors - Click the... |
Disease X-19 from Michael_Novakhov (12 sites) | 4h | |
|
|
|
| Disease X-19 Regions from Michael_Novakhov (8 sites): Google Alert - coronavirus... |
| Neither a case of COVID in January nor a subsequent leg injury thwarted Hungary's Botond Molnar on his... |
Disease X-19 from Michael_Novakhov (12 sites) | 4h | |
|
|
|
| Disease X-19 Regions from Michael_Novakhov (8 sites): Google Alert - coronavirus... |
| What goes best with Italian food? A glass of red, red wine. And on Saturday, just 4 short miles of Liberty... |
Disease X-19 from Michael_Novakhov (12 sites) | 4h | |
|
|
|
| Disease X-19 and Security from Michael_Novakhov (10 sites): Google Alert - coronavirus... |
| Gardeners' World star Monty Don has hit out at what he calls the show's "gardening mafia" and their superior... |
Disease X-19 from Michael_Novakhov (12 sites) | 4h | |
|
|
|
| Disease X-19 and Security from Michael_Novakhov (10 sites): Google Alert - Coronavirus... |
| Google has blocked the largest-ever web distributed denial-of-service (DDoS) cyber attack on a customer... |
Disease X-19 from Michael_Novakhov (12 sites) | 4h | |
|
|
|
| Disease X-19 General Issues from Michael_Novakhov (5 sites): Google Alert - Covid-19:... |
| Canada's health ministry on Friday said it had authorized the use of Pfizer Inc's and BioNTech's COVID-19... |
Disease X-19 from Michael_Novakhov (12 sites) | 4h | |
|
|
|
| Disease X-19 Epidemiology from Michael_Novakhov (39 sites): Google Alert - covid-19... |
| Two years of economic recovery brought strong gains to workers at the top and the ... like coronavirus... |
Disease X-19 from Michael_Novakhov (12 sites) | 4h | |
|
|
|
| Disease X-19 Epidemiology from Michael_Novakhov (39 sites): Google Alert - coronavirus... |
| Statewide, 0.1% of all COVID-19-related deaths were in children 17 years and younger. Google Alert... |
Disease X-19 from Michael_Novakhov (12 sites) | 4h | |
|
|
|
| Disease X-19 Epidemiology from Michael_Novakhov (39 sites): Google Alert - Coronavirus... |
| A federal judge has dismissed a complaint from a group of workers who said they were unfairly discriminated... |
Disease X-19 from Michael_Novakhov (12 sites) | 4h | |
|
|
|
| Disease X-19 Epidemiology from Michael_Novakhov (39 sites): Google Alert - covid-19... |
| 8 at the company's meat processing plant and slaughterhouse in Paauilo on Hawaii island and shipped to... |
Disease X-19 from Michael_Novakhov (12 sites) | 4h | |
|
|
|
| Disease X-19 Epidemiology from Michael_Novakhov (39 sites): Google Alert - Sars Cov-2... |
| Illinois health officials reported 32605 new COVID-19 cases over the past week, ... Elderly Man Shot... |
Disease X-19 from Michael_Novakhov (12 sites) | 4h | |
|
|
|
| Disease X-19 and Security from Michael_Novakhov (10 sites): Google Alert - Coronavirus... |
| Can Grocery Stores Save the American Mall? Under siege even before the pandemic struck, the suburban... |
Disease X-19 from Michael_Novakhov (12 sites) | 4h | |
|
|
|
| Disease X-19 Epidemiology from Michael_Novakhov (39 sites): Google Alert - covid-19... |
| ... a complaint from a group of health care workers who said they were unfairly discriminated against... |
Disease X-19 from Michael_Novakhov (12 sites) | 4h | |
|
|
|
| Disease X-19 and Security from Michael_Novakhov (10 sites): Google Alert - Coronavirus... |
| ... cyber attack on Disaster Relief Admin. https://sloveniatimes.com/new-coronavirus-cases-up-by-9-week-on-week/... |
Disease X-19 from Michael_Novakhov (12 sites) | 4h | |
|
|
|
| Disease X-19 Epidemiology from Michael_Novakhov (39 sites): Google Alert - Sars-Cov-2... |
| (KEVN) - The Central States Fair hosted a goat livestock show to kick off opening weekend. Youngsters... |
Disease X-19 from Michael_Novakhov (12 sites) | 4h | |
|
|
|
| Disease X-19 and Security from Michael_Novakhov (10 sites): Google Alert - Coronavirus... |
| More than $7 billion worth of U.S.-funded military equipment, including aircraft, vehicles and rocket... |
Disease X-19 from Michael_Novakhov (12 sites) | 4h | |
|
|
|
| Thailand to Allow Foreign Tourists to Extend Stay as Covid Eases - Bloomberg |
| Thailand to Allow Foreign Tourists to Extend Stay as Covid Eases Bloomberg |
"coronavirus news" - Google News | 4h | |
|
|
|
| Disease X-19 Symptoms from Michael_Novakhov (16 sites): Google Alert - covid-19 neurological... |
| NORWALK — There was a big drop in COVID-19 cases in the latest ... chronic kidney/liver/lung disease,... |
Disease X-19 from Michael_Novakhov (12 sites) | 5h | |
|
|
|
| Disease X-19 Symptoms from Michael_Novakhov (16 sites): Google Alert - Covid-19 blood... |
| Chronic neuropsychiatric symptoms are observed following COVID-19 infection, although self-reported symptoms... |
Disease X-19 from Michael_Novakhov (12 sites) | 5h | |
|
|
|
| Judge throws out Maine lawsuit against COVID vaccine mandate - FOX 31 Denver |
| Judge throws out Maine lawsuit against COVID vaccine mandate FOX 31 Denver |
"COVID" - Google News | 5h | |
|
|
|
| Sanya Covid lockdown: thousands of tourists stranded in 'China's Hawaii' - CNN |
| Sanya Covid lockdown: thousands of tourists stranded in 'China's Hawaii' CNN |
"COVID" - Google News | 5h | |
|
|
|
| Disease X-19 Publications from Michael_Novakhov (5 sites): Google Alert - covid-19... |
| By Cole Moreton and Kamal Sultan For The Daily Mail 17:01 EDT 19 Aug 2022 ... Jamie Oliver spoke about... |
Disease X-19 from Michael_Novakhov (12 sites) | 5h | |
|
|
|
| Disease X-19 Publications from Michael_Novakhov (5 sites): Google Alert - coronavirus... |
| A Tampa Bay Times inquiry on the 38,000-member Facebook group, "The Villages ... In 2009, the New York... |
Disease X-19 from Michael_Novakhov (12 sites) | 5h | |
|
|
|
| Disease X-19 Epidemiology from Michael_Novakhov (39 sites): Google Alert - coronavirus... |
| The coronavirus test positivity rate in San Francisco, which tracks the ... County who had at least two... |
Disease X-19 from Michael_Novakhov (12 sites) | 5h | |
|
|
|
| Disease X-19 Epidemiology from Michael_Novakhov (39 sites): Google Alert - Covid-19:... |
| While Mock's work will be squarely focused on Moderna's COVID-19 shot for ... Unlike in Alzheimer's,... |
Disease X-19 from Michael_Novakhov (12 sites) | 5h | |
|
|
|
| Disease X-19 Epidemiology from Michael_Novakhov (39 sites): Google Alert - Coronavirus... |
| PORTLAND, Maine — (AP) — A federal judge has dismissed a complaint from a group of health care workers... |
Disease X-19 from Michael_Novakhov (12 sites) | 5h | |
|
|
|
| Disease X-19 Publications from Michael_Novakhov (5 sites): Google Alert - covid-19... |
| The US Food and Drug Administration authorized Novavax's Covid-19 vaccine on Friday for emergency use... |
Disease X-19 from Michael_Novakhov (12 sites) | 5h | |
|
|
|
| Disease X-19 Epidemiology from Michael_Novakhov (39 sites): Google Alert - covid-19... |
| The U.S. Department of Agriculture's Food Safety and Inspection ... 8 at the company's meat processing... |
Disease X-19 from Michael_Novakhov (12 sites) | 5h | |
|
|
|
| Disease X-19 Epidemiology from Michael_Novakhov (39 sites): Google Alert - coronavirus... |
| From Monday through Thursday, the number of hospitalized patients with COVID-19 glided down from 314... |
Disease X-19 from Michael_Novakhov (12 sites) | 5h | |
|
|
|
| Disease X-19 and Security from Michael_Novakhov (10 sites): Google Alert - coronavirus... |
| ... in Uttar Pradesh and Delhi as part of a money laundering investigation against mafia-turned-politician... |
Disease X-19 from Michael_Novakhov (12 sites) | 5h | |
|
|
|
| Disease X-19 Epidemiology from Michael_Novakhov (39 sites): Google Alert - covid-19... |
| For most Americans, the COVID-19 pandemic is behind them; they've moved on. Done. It's obvious from the... |
Disease X-19 from Michael_Novakhov (12 sites) | 5h | |
|
|
|
| Disease X-19 and Security from Michael_Novakhov (10 sites): Google Alert - Coronavirus... |
| A Beijing-based tech executive, whose company has previously been fined by regulators over data security... |
Disease X-19 from Michael_Novakhov (12 sites) | 5h | |
|
|
|
| Disease X-19 Publications from Michael_Novakhov (5 sites): Google Alert - coronavirus... |
| The Nebraska Republican Party's official Twitter account tweeted a cartoon depiction of oral sex Friday... |
Disease X-19 from Michael_Novakhov (12 sites) | 5h | |
|
|
|
| Disease X-19 Regions from Michael_Novakhov (8 sites): Google Alert - coronavirus... |
| Pyongyang last week declared victory over the coronavirus, ... US denies making new concessions to Iran... |
Disease X-19 from Michael_Novakhov (12 sites) | 5h | |
|
|
|
| Disease X-19 Regions from Michael_Novakhov (8 sites): Google Alert - coronavirus... |
| The Iranian delegation was led by Minister of Roads and Urban Development of the Islamic Republic of... |
Disease X-19 from Michael_Novakhov (12 sites) | 5h | |
|
|
|
| Disease X-19 and Security from Michael_Novakhov (10 sites): Google Alert - Coronavirus... |
| Did the cybersecurity conference Cyber Polygon, a partner of the World ... the Cyber Polygon conference... |
Disease X-19 from Michael_Novakhov (12 sites) | 5h | |
|
|
|
| SARS CoV-2 detected in neonatal stool remote from maternal COVID-19 during pregnancy |
| submitted by /u/icloudbug [link] [comments] |
COVID-19 | 5h | |
|
|
|
| Seventeen's Mingyu test positive for Covid-19; to sit out band's upcoming Houston... |
| Seventeen's Mingyu test positive for Covid-19; to sit out band's upcoming Houston and Fort Worth concerts Zoom... |
"Covid-19" - Google News | 5h | |
|
|
|
| Chronic neuropsychiatric symptoms confirmed after COVID-19 - Medical Xpress |
| Chronic neuropsychiatric symptoms confirmed after COVID-19 Medical Xpress |
"COVID-19" - Google News | 5h | |
|
|
|
| Experts: Non-profit's non-bid COVID contract was a lucrative 'sweetheart deal' that... |
| Experts: Non-profit's non-bid COVID contract was a lucrative 'sweetheart deal' that gouged taxpayers Hawaii... |
"COVID" - Google News | 6h | |
|
|
|
| Disease X-19 Publications from Michael_Novakhov (5 sites): Google Alert - coronavirus... |
| 3, a day after officials reported 11 cases of COVID-19 in Sanya, a city of more ... Sign up for The Morning... |
Disease X-19 from Michael_Novakhov (12 sites) | 6h | |
|
|
|
| Disease X-19 Publications from Michael_Novakhov (5 sites): Google Alert - new york... |
| The 21-year educator is elated her students were introduced to New York Times Best Selling author Matthew... |
Disease X-19 from Michael_Novakhov (12 sites) | 6h | |
|
|
|
| Disease X-19 Publications from Michael_Novakhov (5 sites): Google Alert - coronavirus... |
| Earlier in the week, in a jailhouse interview, he told The New York Post that he was surprised Rushdie... |
Disease X-19 from Michael_Novakhov (12 sites) | 6h | |
|
|
|
| Watch: China Seafood are tested due to COVID rise - BOL News |
| Watch: China Seafood are tested due to COVID rise BOL News |
"Coronavirus in fish and seafood" - Google News | 6h | |
|
|
|
| New Braunfels HS senior coping with long-term COVID-19 effects - Herald Zeitung |
| New Braunfels HS senior coping with long-term COVID-19 effects Herald Zeitung |
"COVID-19" - Google News | 6h | |
|
|
|
| Richardson man finally home after 10-month long battle with COVID-19 - CBS DFW |
| Richardson man finally home after 10-month long battle with COVID-19 CBS DFW |
"COVID-19" - Google News | 6h | |
|
|
|
| Veklury® (Remdesivir) Demonstrates Continued In Vitro Antiviral Activity Against... |
| Veklury® (Remdesivir) Demonstrates Continued In Vitro Antiviral Activity Against Omicron Subvariants... |
"Omicron" - Google News | 6h | |
|
|
|
| North Korea imports of Chinese masks, gloves surged before it declared COVID victory... |
| North Korea imports of Chinese masks, gloves surged before it declared COVID victory Reuters |
"COVID" - Google News | 6h | |
|
|
|
| Scientists hope nasal vaccines will help halt Covid transmission - The Guardian |
| Scientists hope nasal vaccines will help halt Covid transmission The Guardian |
"COVID" - Google News | 6h | |
|
|
|
| Disease X-19 Epidemiology from Michael_Novakhov (39 sites): Google Alert - Covid-19... |
| BERLIN: The number of daily COVID-19 infections in Germany continues to fall, ... is found in a number... |
Disease X-19 from Michael_Novakhov (12 sites) | 6h | |
|
|
|
| Disease X-19 and Security from Michael_Novakhov (10 sites): Google Alert - coronavirus... |
| ... he committed abuses in the investigation of the 2014 disappearances. ... 26, 2014, local police from... |
Disease X-19 from Michael_Novakhov (12 sites) | 6h | |
|
|
|
| Disease X-19 Epidemiology from Michael_Novakhov (39 sites): Google Alert - coronavirus... |
| There have been 13.7 new COVID-19 admissions per 100,000 population and 4.8% of staffed inpatient beds... |
Disease X-19 from Michael_Novakhov (12 sites) | 6h | |
|
|
|
| Disease X-19 Epidemiology from Michael_Novakhov (39 sites): Google Alert - Coronavirus... |
| There have been 13.7 new COVID-19 admissions per 100,000 population and 4.8% of staffed inpatient beds... |
Disease X-19 from Michael_Novakhov (12 sites) | 6h | |
|
|
|
| Disease X-19 Regions from Michael_Novakhov (8 sites): Google Alert - coronavirus... |
| The evolution of the Covid virus to be more transmissible and better evade immunity is outpacing even... |
Disease X-19 from Michael_Novakhov (12 sites) | 6h | |
|
|
|
| Disease X-19 Epidemiology from Michael_Novakhov (39 sites): Google Alert - coronavirus... |
| The evolution of the Covid virus to be more transmissible and better evade immunity is outpacing even... |
Disease X-19 from Michael_Novakhov (12 sites) | 6h | |
|
|
|
| Disease X-19 Epidemiology from Michael_Novakhov (39 sites): Google Alert - coronavirus... |
| Local nurseries are starting to discount their plants and you can shop the sales and bring your potted... |
Disease X-19 from Michael_Novakhov (12 sites) | 6h | |
|
|
|
| Disease X-19 Epidemiology from Michael_Novakhov (39 sites): Google Alert - coronavirus... |
| ... led to the deadly COVID outbreak at St Basil's nursing home in 2020. ... nursing home, according... |
Disease X-19 from Michael_Novakhov (12 sites) | 6h | |
|
|
|
| Disease X-19 Regions from Michael_Novakhov (8 sites): Google Alert - coronavirus... |
| Welterweight champion Usman has toyed with the prospect of skipping middleweight on his move up to become... |
Disease X-19 from Michael_Novakhov (12 sites) | 6h | |
|
|
|
| Disease X-19 and Security from Michael_Novakhov (10 sites): Google Alert - coronavirus... |
| Adviser to CM on Information Omar Sarfaraz Cheema said that the PDM spokesperson cannot make the false... |
Disease X-19 from Michael_Novakhov (12 sites) | 6h | |
|
|
|
| Disease X-19 Regions from Michael_Novakhov (8 sites): Google Alert - coronavirus... |
| WASHINGTON — Last week's attack on author Salman Rushdie and the indictment of an Iranian national in... |
Disease X-19 from Michael_Novakhov (12 sites) | 6h | |
|
|
|
| Disease X-19 Epidemiology from Michael_Novakhov (39 sites): Google Alert - coronavirus... |
| "The evaluation of Skycovion is one of the ongoing evaluations of data on Covid-19 vaccines. As the pandemic... |
Disease X-19 from Michael_Novakhov (12 sites) | 6h | |
|
|
|
| Disease X-19 General Issues from Michael_Novakhov (5 sites): Google Alert - sars... |
| SK Chemicals GmbH submitted data to the EMA on how well the vaccine triggers the production of antibodies... |
Disease X-19 from Michael_Novakhov (12 sites) | 6h | |
|
|
|
| 'Am I dying?' Norway student battles against 'long-haul' COVID - Iron Mountain Daily... |
| 'Am I dying?' Norway student battles against 'long-haul' COVID Iron Mountain Daily News |
"coronavirus news" - Google News | 6h | |
|
|
|
| Son stabs his own dad and hurls crutch at him - Hull Live |
| Son stabs his own dad and hurls crutch at him Hull Live |
"aggressive rats in new york city" - Google News | 6h | |
|
|
|
| Information from COVID-19 process could help in future - News-Press Now |
| Information from COVID-19 process could help in future News-Press Now |
"COVID-19" - Google News | 6h | |
|
|
|
| Current COVID Symptoms: Common Symptoms Now Compared to Earlier in Pandemic - NBC... |
| Current COVID Symptoms: Common Symptoms Now Compared to Earlier in Pandemic NBC Chicago |
"COVID" - Google News | 7h | |
|
|
|
| Monkeypox cases in Chile surpasses 200 - United News of India |
| Monkeypox cases in Chile surpasses 200 United News of India |
"Coronavirus in rodents" - Google News | 7h | |
|
|
|
| Disease X-19 Epidemiology from Michael_Novakhov (39 sites): Google Alert - covid-19... |
| One of the pillars is "nutritional diversity", which takes in clean-label recipes or "inputs of vegetable... |
Disease X-19 from Michael_Novakhov (12 sites) | 7h | |
|
|
|
| Disease X-19 Publications from Michael_Novakhov (5 sites): Google Alert - coronavirus... |
| Pat A. Cipollone and Patrick F. Philbin are the most senior former Trump aides known to have been interviewed... |
Disease X-19 from Michael_Novakhov (12 sites) | 7h | |
|
|
|
| Disease X-19 Regions from Michael_Novakhov (8 sites): Google Alert - coronavirus... |
| Billionaire investor William Ackman on Friday named insider Ryan Israel as the chief investment officer... |
Disease X-19 from Michael_Novakhov (12 sites) | 7h | |
|
|
|
| Disease X-19 Epidemiology from Michael_Novakhov (39 sites): Google Alert - rats in... |
| Saturday's NYC-area shows include Sharon Van Etten, Angel Olsen, ... Yvonne Lebien, Dunkelman/Liberatore/Foster,... |
Disease X-19 from Michael_Novakhov (12 sites) | 7h | |
|
|
|
| Disease X-19 Epidemiology from Michael_Novakhov (39 sites): Google Alert - Coronavirus... |
| "These regions are critical for the HIV virus to survive, otherwise, the proteins would fall apart,"... |
Disease X-19 from Michael_Novakhov (12 sites) | 7h | |
|
|
|
| Disease X-19 Epidemiology from Michael_Novakhov (39 sites): Google Alert - covid-19... |
| Benefits can be used to purchase eligible food items, including seeds and plants which produce food for... |
Disease X-19 from Michael_Novakhov (12 sites) | 7h | |
|
|
|
| Disease X-19 Publications from Michael_Novakhov (5 sites): Google Alert - coronavirus... |
| Heche told the New York Post in 2021 that she had been "blacklisted" in Hollywood because of her relationship... |
Disease X-19 from Michael_Novakhov (12 sites) | 7h | |
|
|
|
| Disease X-19 Epidemiology from Michael_Novakhov (39 sites): Google Alert - Covid-19:... |
| The investigators initiated a cross-sectional analysis of data from the multi-center ... New York City... |
Disease X-19 from Michael_Novakhov (12 sites) | 7h | |
|
|
|
| Disease X-19 Epidemiology from Michael_Novakhov (39 sites): Google Alert - covid-19... |
| Ambassador Katherine Tai flips pork chops in the Iowa Pork Producers tent during a visit to the Iowa... |
Disease X-19 from Michael_Novakhov (12 sites) | 7h | |
|
|
|
| Disease X-19 Epidemiology from Michael_Novakhov (39 sites): Google Alert - Coronavirus... |
| Complicated Milieu of Issues During COVID-19 Affected Stewardship ... Risk for STI Doubled Among At-Risk,... |
Disease X-19 from Michael_Novakhov (12 sites) | 7h | |
|
|
|
| Disease X-19 Regions from Michael_Novakhov (8 sites): Google Alert - coronavirus... |
| The festival on Liberty Avenue in Pittsburgh's Bloomfield neighborhood features food, music and the annual... |
Disease X-19 from Michael_Novakhov (12 sites) | 7h | |
|
|
|
| Disease X-19 Regions from Michael_Novakhov (8 sites): Google Alert - coronavirus... |
| LONDON — The official U.K. probe into the handling of the COVID-19 pandemic is on course to cost more... |
Disease X-19 from Michael_Novakhov (12 sites) | 7h | |
|
|
|
| Westfield Public Health Bulletin: Keeping schoolkids safe from COVID-19 is still... |
| Westfield Public Health Bulletin: Keeping schoolkids safe from COVID-19 is still a focus MassLive.com |
"Covid-19" - Google News | 7h | |
|
|
|
| Amarillo Public Health releases COVID-19 report card for August 19 - KAMR - MyHighPlains.com |
| Amarillo Public Health releases COVID-19 report card for August 19 KAMR - MyHighPlains.com |
"Covid-19" - Google News | 7h | |
|
|
|
| COVID-19: Delays slow shots for kids under 5 at Vermont hospital - Valley News |
| COVID-19: Delays slow shots for kids under 5 at Vermont hospital Valley News |
"COVID-19" - Google News | 7h | |
|
|
|
| Multiple COVID-19 vaccine clinics to be held in Trumbull County during week of August... |
| Multiple COVID-19 vaccine clinics to be held in Trumbull County during week of August 22 WFMJ |
"COVID-19" - Google News | 7h | |
|
|
|
| Illinois health officials report new COVID-19 cases, urge vaccinations - WPSD Local... |
| Illinois health officials report new COVID-19 cases, urge vaccinations WPSD Local 6 |
"COVID-19" - Google News | 7h | |
|
|
|
| Slog PM: Portland Mayor Makes City More Hostile For the Unhoused, Lebron James is... |
| Slog PM: Portland Mayor Makes City More Hostile For the Unhoused, Lebron James is Coming to Town, And... |
"Omicron" - Google News | 7h | |
|
|
|
| Towns ID more plans for COVID relief - Greenfield Daily Reporter |
| Towns ID more plans for COVID relief Greenfield Daily Reporter |
"COVID" - Google News | 7h | |
|
|
|
| Disease X-19 and Security from Michael_Novakhov (10 sites): Google Alert - Coronavirus... |
| The Department of Defense announced Friday a new $775 million military assistance package for Ukraine... |
Disease X-19 from Michael_Novakhov (12 sites) | 7h | |
|
|
|
| Disease X-19 and Security from Michael_Novakhov (10 sites): Google Alert - coronavirus... |
| With a heart that big and that hair, nonprofit Bills Mafia Babes are just some of those making sure to... |
Disease X-19 from Michael_Novakhov (12 sites) | 7h | |
|
|
|
| Fresno is thriving post-COVID, while others struggle, UC Berkeley study shows - |
| Fresno is thriving post-COVID, while others struggle, UC Berkeley study shows YourCentralValley.com |
"COVID" - Google News | 8h | |
|
|
|
| Coronavirus Active Case Trends: north central West Virginia recap for August 19 -... |
| Coronavirus Active Case Trends: north central West Virginia recap for August 19 WBOY.com |
"coronavirus news" - Google News | 8h | |
|
|
|
| The latest COVID-19 case numbers from around the states and territories - ABC News |
| The latest COVID-19 case numbers from around the states and territories ABC News |
"coronavirus news" - Google News | 8h | |
|
|
|
| Judge throws out Maine lawsuit against COVID vaccine mandate - The Associated Press... |
| Judge throws out Maine lawsuit against COVID vaccine mandate The Associated Press - en Español |
"coronavirus news" - Google News | 8h | |
|
|
|
| Opinion: The dog who couldn't be: How our pet's bad behaviour in the big city left... |
| Opinion: The dog who couldn't be: How our pet's bad behaviour in the big city left us with impossible... |
"aggressive squirrels in new york city" - Google News | 8h | |
|
|
|
| Disease X-19 Publications from Michael_Novakhov (5 sites): Google Alert - coronavirus... |
| "States of emergency remain ... in Nelson-Tasman, Marlborough and West Coast," he said on Twitter. There... |
Disease X-19 from Michael_Novakhov (12 sites) | 8h | |
|
|
|
| Disease X-19 and Security from Michael_Novakhov (10 sites): Google Alert - Coronavirus... |
| After his own harrowing journey to escape the Taliban with his family, one former Afghan Army officer... |
Disease X-19 from Michael_Novakhov (12 sites) | 8h | |
|
|
|
| Disease X-19 Epidemiology from Michael_Novakhov (39 sites): Google Alert - Sars Cov-2... |
| 26 farm animals were removed from a home in Jefferson Township this week. Google Alert - Sars Cov-2... |
Disease X-19 from Michael_Novakhov (12 sites) | 8h | |
|
|
|
| Disease X-19 Epidemiology from Michael_Novakhov (39 sites): Google Alert - coronavirus... |
| Children who had recovered from COVID had an increased risk of epilepsy, seizures, encephalitis and nerve... |
Disease X-19 from Michael_Novakhov (12 sites) | 8h | |
|
|
|
| Disease X-19 Epidemiology from Michael_Novakhov (39 sites): Google Alert - Covid-19... |
| ... class policy of allowing COVID-19 and monkeypox to spread unimpeded. ... cope with roaches, rodents,... |
Disease X-19 from Michael_Novakhov (12 sites) | 8h | |
|
|
|
| Disease X-19 Epidemiology from Michael_Novakhov (39 sites): Google Alert - coronavirus... |
| Lawmakers set sights on western drought amid dangerously low water levels ... 6 N.E. WI counties experiencing... |
Disease X-19 from Michael_Novakhov (12 sites) | 8h | |
|
|
|
| Disease X-19 and Security from Michael_Novakhov (10 sites): Google Alert - Coronavirus... |
| Denton County Public Health confirmed 1861 additional coronavirus cases from Aug. 13 to Aug. 19, according... |
Disease X-19 from Michael_Novakhov (12 sites) | 8h | |
|
|
|
| Disease X-19 Epidemiology from Michael_Novakhov (39 sites): Google Alert - Covid-19:... |
| So, what is this mysterious genetic condition and can it be prevented? ... Covid 19 Omicron outbreak:... |
Disease X-19 from Michael_Novakhov (12 sites) | 8h | |
|
|
|
| Disease X-19 Epidemiology from Michael_Novakhov (39 sites): Google Alert - coronavirus... |
| GET LOCAL BREAKING NEWS ALERTS ... The latest breaking updates, delivered straight to your email inbox.... |
Disease X-19 from Michael_Novakhov (12 sites) | 8h | |
|
|
|
| Disease X-19 Epidemiology from Michael_Novakhov (39 sites): Google Alert - coronavirus... |
| Coronavirus Active Case Trends: recap for August … · FSU College of Nursing hosts White Coat Ceremony... |
Disease X-19 from Michael_Novakhov (12 sites) | 8h | |
|
|
|
| Disease X-19 and Security from Michael_Novakhov (10 sites): Google Alert - Coronavirus... |
| "They like having troops in that area," retired Navy Adm. James Stavridis, the former top U.S. officer... |
Disease X-19 from Michael_Novakhov (12 sites) | 8h | |
|
|
|
| Disease X-19 and Security from Michael_Novakhov (10 sites): Google Alert - Coronavirus... |
| Nine military officers sent a whistleblower report to Congress regarding a questionably sourced and labeled... |
Disease X-19 from Michael_Novakhov (12 sites) | 8h | |
|
|
|
| Disease X-19 Epidemiology from Michael_Novakhov (39 sites): Google Alert - Sars-Cov-2... |
| Aug. live cattle was up .20 cent at $1.4162 a pound; ... District gives teachers extra paid leave for... |
Disease X-19 from Michael_Novakhov (12 sites) | 8h | |
|
|
|
| Covid-19 roundup: EMA starts review of SK's vaccine; Australian biotech switching... |
| Covid-19 roundup: EMA starts review of SK's vaccine; Australian biotech switching gears away from Covid... |
"COVID-19" - Google News | 8h | |
|
|
|
| LIVE news updates: India logs 13,272 fresh coronavirus cases, 36 deaths - Business... |
| LIVE news updates: India logs 13,272 fresh coronavirus cases, 36 deaths Business Standard |
"coronavirus news" - Google News | 8h | |
|
|
|
| Could This New COVID Variant Outcompete BA.5? Here's Why Experts Are Watching - NBC... |
| Could This New COVID Variant Outcompete BA.5? Here's Why Experts Are Watching NBC Chicago |
"COVID" - Google News | 8h | |
|
|
|
| Northern species showing up - Central Queensland Today - CQ Today |
| Northern species showing up - Central Queensland Today CQ Today |
"aggressive squirrels in new york city" - Google News | 8h | |
|
|
|
| Disease X-19 as the Bio-weapon from Michael_Novakhov (3 sites): Google Alert - sars... |
| Laura-Lynn Tyler Thompson with Dr. Richard Fleming. Rumble 8 days ago. Dr. Richard Fleming, a nuclear... |
Disease X-19 from Michael_Novakhov (12 sites) | 8h | |
|
|
|
| Do you plan on getting the updated COVID-19 booster vaccine? - KGET 17 |
| Do you plan on getting the updated COVID-19 booster vaccine? KGET 17 |
"Covid-19" - Google News | 8h | |
|
|
|
| You may have been spreading the omicron variant without knowing it & More Latest... |
| You may have been spreading the omicron variant without knowing it & More Latest News Here upjobsnews |
"Omicron" - Google News | 8h | |
|
|
|
| First teachers' strike since 1975 looms in Columbus, Ohio - WSWS |
| First teachers' strike since 1975 looms in Columbus, Ohio WSWS |
"Coronavirus in rodents" - Google News | 9h | |
|
|
|
| Coronavirus: L.A. County reported 4,274 more cases and 13 new deaths, Aug. 19 - LA... |
| Coronavirus: L.A. County reported 4,274 more cases and 13 new deaths, Aug. 19 LA Daily News |
"coronavirus news" - Google News | 9h | |
|
|
|
| Fact check: No, Denmark has not banned COVID vaccination of children - MarketWatch |
| Fact check: No, Denmark has not banned COVID vaccination of children MarketWatch |
"COVID" - Google News | 9h | |
|
|
|
| Autoimmune Patients' COVID Vax Durability Studied In-Depth - Medscape |
| Autoimmune Patients' COVID Vax Durability Studied In-Depth Medscape |
"COVID" - Google News | 9h | |
|
|
|
| The CDC Needs to Admit Its Covid Mistakes - Bloomberg |
| The CDC Needs to Admit Its Covid Mistakes Bloomberg |
"COVID" - Google News | 9h | |
|
|
|
| Disease X-19 Epidemiology from Michael_Novakhov (39 sites): Google Alert - Coronavirus,... |
| MTA Chair Janno Lieber said this week that the MTA's ridership decline — subway and bus ridership in... |
Disease X-19 from Michael_Novakhov (12 sites) | 9h | |
|
|
|
| Disease X-19 Epidemiology from Michael_Novakhov (39 sites): Google Alert - coronavirus... |
| Here's what you need to know about the coronavirus pandemic across California today. Published August... |
Disease X-19 from Michael_Novakhov (12 sites) | 9h | |
|
|
|
| Disease X-19 Epidemiology from Michael_Novakhov (39 sites): Google Alert - coronavirus... |
| Abstract Background As a result of the COVID-19 pandemic, school closures meant that for many households,... |
Disease X-19 from Michael_Novakhov (12 sites) | 9h | |
|
|
|
| Disease X-19 Epidemiology from Michael_Novakhov (39 sites): Google Alert - Coronavirus... |
| PORTLAND, Maine (AP) -- A federal judge has dismissed a complaint from a group of health care workers... |
Disease X-19 from Michael_Novakhov (12 sites) | 9h | |
|
|
|
| Disease X-19 Publications from Michael_Novakhov (5 sites): Google Alert - coronavirus... |
| Allen H. Weisselberg, one of Donald J. Trump's most trusted lieutenants, stood before a judge in a Lower... |
Disease X-19 from Michael_Novakhov (12 sites) | 9h | |
|
|
|
| Disease X-19 Epidemiology from Michael_Novakhov (39 sites): Google Alert - Sars Cov-2... |
| Their collaboration led to the two scorpion species being formally described in ... CDC orders changes... |
Disease X-19 from Michael_Novakhov (12 sites) | 9h | |
|
|
|
| Disease X-19 Symptoms from Michael_Novakhov (16 sites): Google Alert - covid rash:... |
| There's a new COVID variant being tracked by the Centers for Disease Control and Prevention, but how... |
Disease X-19 from Michael_Novakhov (12 sites) | 9h | |
|
|
|
| Disease X-19 Epidemiology from Michael_Novakhov (39 sites): Google Alert - mink:... |
| Mink's return was the perfect kick-start. "Huge," Gillin said. "We knew we had a shot, just because I've... |
Disease X-19 from Michael_Novakhov (12 sites) | 9h | |
|
|
|
| Disease X-19 Epidemiology from Michael_Novakhov (39 sites): Google Alert - coronavirus... |
| All data are preliminary and subject to change based on additional reporting. For more information visit... |
Disease X-19 from Michael_Novakhov (12 sites) | 9h | |
|
|
|
| Disease X-19 Regions from Michael_Novakhov (8 sites): Google Alert - coronavirus... |
| Match rhetoric, action on Africa policy ... Tags: Africa, biden, biden administration, foreign policy... |
Disease X-19 from Michael_Novakhov (12 sites) | 9h | |
|
|
|
| Disease X-19 Regions from Michael_Novakhov (8 sites): Google Alert - coronavirus... |
| Israel to pump water from the Mediterranean Sea to offset shrinking lakes · See one man's journey to... |
Disease X-19 from Michael_Novakhov (12 sites) | 9h | |
|
|
|
| Disease X-19 Epidemiology from Michael_Novakhov (39 sites): Google Alert - Sars-Cov-2... |
| Despite engaging in a little family-friendly competition, the LaMont siblings love competing in various... |
Disease X-19 from Michael_Novakhov (12 sites) | 9h | |
|
|
|
| Disease X-19 Epidemiology from Michael_Novakhov (39 sites): Google Alert - Coronavirus... |
| The high-end food chain Eataly, seen here inside the Westfield mall in New York's World Trade Center... |
Disease X-19 from Michael_Novakhov (12 sites) | 9h | |
|
|
|
| Disease X-19 Epidemiology from Michael_Novakhov (39 sites): Google Alert - coronavirus... |
| There have been at least 3,645,961 total COVID cases in the state since the start of the pandemic and... |
Disease X-19 from Michael_Novakhov (12 sites) | 9h | |
|
|
|
| Disease X-19 Epidemiology from Michael_Novakhov (39 sites): Google Alert - Coronavirus,... |
| Anthony Nelson, a New York City subway worker who was badly beaten on the job, ... Anthony Nelson, the... |
Disease X-19 from Michael_Novakhov (12 sites) | 9h | |
|
|
|
| Disease X-19 Epidemiology from Michael_Novakhov (39 sites): Google Alert - rats in... |
| So, I wouldn't look at the volume of 311 complaints to estimate the population of rats in New York City,"... |
Disease X-19 from Michael_Novakhov (12 sites) | 9h | |
|
|
|
| SARS-CoV-2 Airway Infection Results in Time-dependent Sensory Abnormalities in a... |
| Despite being largely confined to the airways, SARS-CoV-2 infection has been associated with sensory... |
bioRxiv Channel: COVID-19 SARS-CoV-2 preprints from medRxiv and bioRxiv | 9h | |
|
|
|
| Springfield Public Schools spends round of emergency COVID-19 funding primarily for... |
| Springfield Public Schools spends round of emergency COVID-19 funding primarily for staffing KY3 |
"COVID-19" - Google News | 9h | |
|
|
|
| OC COVID-19 hospitalizations fall, but 29 more deaths logged - Spectrum News 1 |
| OC COVID-19 hospitalizations fall, but 29 more deaths logged Spectrum News 1 |
"COVID-19" - Google News | 9h | |
|
|
|
| Long Beach COVID-19 cases decline, but health officials warn back-to-school could... |
| Long Beach COVID-19 cases decline, but health officials warn back-to-school could have effect Long Beach... |
"COVID-19" - Google News | 9h | |
|
|
|
| Mask mandate lifted at Mountain View Whisman schools as COVID cases drop in Santa... |
| Mask mandate lifted at Mountain View Whisman schools as COVID cases drop in Santa Clara County Mountain... |
"coronavirus news" - Google News | 9h | |
|
|
|
| COVID rates continue to rise in Southeast Missouri - WSIL TV |
| COVID rates continue to rise in Southeast Missouri WSIL TV |
"coronavirus news" - Google News | 9h | |
|
|
|
| COVID-19 rates trend downward | News, Sports, Jobs - Marietta Times |
| COVID-19 rates trend downward | News, Sports, Jobs Marietta Times |
"COVID" - Google News | 9h | |
|
|
|
| Fact check: No, Denmark has not banned COVID vaccination of children - MarketWatch |
| Fact check: No, Denmark has not banned COVID vaccination of children MarketWatch |
"COVID" - Google News | 9h | |
|
|
|
| Disease X-19 Epidemiology from Michael_Novakhov (39 sites): Google Alert - coronavirus... |
| Nurses say they are leaving the field because they're tired of the risks posed by COVID-19, the danger... |
Disease X-19 from Michael_Novakhov (12 sites) | 9h | |
|
|
|
| Disease X-19 Publications from Michael_Novakhov (5 sites): Google Alert - coronavirus... |
| A Republican candidate seeking a House seat in the Florida Legislature had his Twitter account yanked... |
Disease X-19 from Michael_Novakhov (12 sites) | 9h | |
|
|
|
| Disease X-19 Epidemiology from Michael_Novakhov (39 sites): Google Alert - Coronavirus... |
| San Diego County no longer in danger zone for covid; cases holding steady. ... to train thousands more... |
Disease X-19 from Michael_Novakhov (12 sites) | 9h | |
|
|
|
| Disease X-19 Regions from Michael_Novakhov (8 sites): Google Alert - coronavirus... |
| A city panel recommended Friday that Chicago permanently remove its three Christopher Columbus statues... |
Disease X-19 from Michael_Novakhov (12 sites) | 9h | |
|
|
|
| Disease X-19 Publications from Michael_Novakhov (5 sites): Google Alert - Coronavirus... |
| The study's findings were a mix of good and bad news, said Paul Harrison, a professor of psychiatry at... |
Disease X-19 from Michael_Novakhov (12 sites) | 9h | |
|
|
|
| Disease X-19 Epidemiology from Michael_Novakhov (39 sites): Google Alert - Sars-Cov-2... |
| And it was a family affair for the LaMont siblings. Brooke, Logan, and Kole help raise various livestock... |
Disease X-19 from Michael_Novakhov (12 sites) | 9h | |
|
|
|
| Disease X-19 Epidemiology from Michael_Novakhov (39 sites): Google Alert - coronavirus... |
| A federal judge has dismissed a complaint from a group of workers who said they were unfairly discriminated... |
Disease X-19 from Michael_Novakhov (12 sites) | 9h | |
|
|
|
| Disease X-19 Epidemiology from Michael_Novakhov (39 sites): Google Alert - covid-19... |
| Florida-based anti-vaxxer Joseph Mercola is the subject of the new doc "Superspreader." He's no stranger... |
Disease X-19 from Michael_Novakhov (12 sites) | 9h | |
|
|
|
| Disease X-19 Epidemiology from Michael_Novakhov (39 sites): Google Alert - coronavirus... |
| Most people with even mild COVID-19 are still infectious five days after symptoms begin, a new real-world... |
Disease X-19 from Michael_Novakhov (12 sites) | 9h | |
|
|
|
| Uptick in COVID-19 cases impacting businesses and community members throughout Cook... |
| Uptick in COVID-19 cases impacting businesses and community members throughout Cook County wtip.org |
"COVID-19" - Google News | 9h | |
|
|
|
| Experts: COVID Lockdowns Likely to Exacerbate Chinese Repression in Xinjiang, Tibet... |
| Experts: COVID Lockdowns Likely to Exacerbate Chinese Repression in Xinjiang, Tibet Voice of America... |
"COVID" - Google News | 10h | |
|
|
|
| Still testing positive for COVID after day 10? Expert explains what you need to know... |
| Still testing positive for COVID after day 10? Expert explains what you need to know KOMO News |
"COVID" - Google News | 10h | |
|
|
|
| Disease X-19 and Security from Michael_Novakhov (10 sites): Google Alert - coronavirus... |
| Three men, including a Mafia hitman, have been charged in the 2018 prison killing of notorious Boston... |
Disease X-19 from Michael_Novakhov (12 sites) | 10h | |
|
|
|
| Disease X-19 and Security from Michael_Novakhov (10 sites): Google Alert - Coronavirus... |
| For students considering application for appointment to the U.S. Navy Academy, U.S. Military Academy... |
Disease X-19 from Michael_Novakhov (12 sites) | 10h | |
|
|
|
| Disease X-19 and Security from Michael_Novakhov (10 sites): Google Alert - Coronavirus... |
| BAKERSFIELD, Calif. (KGET) — The Kern County Public Health Services Department reported no new COVID-19... |
Disease X-19 from Michael_Novakhov (12 sites) | 10h | |
|
|
|
| U.S. Sen. Johnson: To DoD, FDA, CDC – Whistleblower allegations about COVID-19 vaccine... |
| U.S. Sen. Johnson: To DoD, FDA, CDC – Whistleblower allegations about COVID-19 vaccine mislabeling and... |
"COVID-19" - Google News | 10h | |
|
|
|
| Performance Food : Annual Report for Fiscal Year Ending --07-02, 2022 (Form 10-K)... |
| Performance Food : Annual Report for Fiscal Year Ending --07-02, 2022 (Form 10-K) Marketscreener.com |
"Coronavirus in fish and seafood" - Google News | 10h | |
|
|
|
| COVID-19: Taylor County adds 70 new cases Friday - Abilene Reporter-News |
| COVID-19: Taylor County adds 70 new cases Friday Abilene Reporter-News |
"coronavirus news" - Google News | 10h | |
|
|
|
| Disease X-19 Publications from Michael_Novakhov (5 sites): Google Alert - coronavirus... |
| Keep up with today's most important news. Stay up on the very latest with Evening Update. Enter your... |
Disease X-19 from Michael_Novakhov (12 sites) | 10h | |
|
|
|
| Disease X-19 Publications from Michael_Novakhov (5 sites): Google Alert - new york... |
| As Americans go about their daily lives, severely affected Covid patients are ... In New York, the nursing... |
Disease X-19 from Michael_Novakhov (12 sites) | 10h | |
|
|
|
| Disease X-19 Epidemiology from Michael_Novakhov (39 sites): Google Alert - Covid-19:... |
| Hence, you can say that genetic factors determine the nature of their proteins. For a better understanding,... |
Disease X-19 from Michael_Novakhov (12 sites) | 10h | |
|
|
|
| Disease X-19 Epidemiology from Michael_Novakhov (39 sites): Google Alert - coronavirus... |
| Of the 7,303 deaths reported from the virus, 1,391 were skilled nursing facility residents, 726 were... |
Disease X-19 from Michael_Novakhov (12 sites) | 10h | |
|
|
|
| Disease X-19 Epidemiology from Michael_Novakhov (39 sites): Google Alert - coronavirus... |
| COVID-19 statistics. Cases. 93,478,918 in United States (594,742,658 worldwide). Deaths. 1,040,126 in... |
Disease X-19 from Michael_Novakhov (12 sites) | 10h | |
|
|
|
| Disease X-19 and Security from Michael_Novakhov (10 sites): Google Alert - coronavirus... |
| A Mafia hitman is among three men being charged with killing Infamous crime boss turned FBI ... CDC chief... |
Disease X-19 from Michael_Novakhov (12 sites) | 10h | |
|
|
|
| Disease X-19 and Security from Michael_Novakhov (10 sites): Google Alert - coronavirus... |
| Even during these difficult times arising out of Covid-19, we continue to remain committed to keeping... |
Disease X-19 from Michael_Novakhov (12 sites) | 10h | |
|
|
|
| Disease X-19 Epidemiology from Michael_Novakhov (39 sites): Google Alert - Covid-19:... |
| Recently, several case-control association studies investigated the influence of human gene variants... |
Disease X-19 from Michael_Novakhov (12 sites) | 10h | |
|
|
|
| Disease X-19 Epidemiology from Michael_Novakhov (39 sites): Google Alert - Covid-19:... |
| Among several factors that contribute to an increased risk of Covid-19 and progression to severe illness,... |
Disease X-19 from Michael_Novakhov (12 sites) | 10h | |
|
|
|
| Disease X-19 Epidemiology from Michael_Novakhov (39 sites): Google Alert - Covid-19:... |
| Characterizing regulatory genes that cause microglia to switch from a ... Age is a risk factor for dementia,... |
Disease X-19 from Michael_Novakhov (12 sites) | 10h | |
|
|
|
| Disease X-19 Epidemiology from Michael_Novakhov (39 sites): Google Alert - Coronavirus... |
| PORTLAND, Maine (AP) — A federal judge has dismissed a complaint from a group of health care workers... |
Disease X-19 from Michael_Novakhov (12 sites) | 10h | |
|
|
|
| Disease X-19 Epidemiology from Michael_Novakhov (39 sites): Google Alert - covid-19... |
| Grains mostly higher, Livestock mixed. Aug. 19, 2022 ... Beef was mixed and pork was lower on the Chicago... |
Disease X-19 from Michael_Novakhov (12 sites) | 10h | |
|
|
|
| Disease X-19 Epidemiology from Michael_Novakhov (39 sites): Google Alert - Sars-Cov-2... |
| PHOTOS: Kids show at the Youth Livestock Show at Central States Fair. Matt Gade; Aug 19, 2022; Aug 19,... |
Disease X-19 from Michael_Novakhov (12 sites) | 10h | |
|
|
|
| Disrupted chromatin architecture in olfactory sensory neurons: A missing link from... |
| We tackle here genomic mechanisms of a rapid onset and recovery from anosmia - a useful diagnostic indicator... |
bioRxiv Channel: COVID-19 SARS-CoV-2 preprints from medRxiv and bioRxiv | 10h | |
|
|
|
| Met Office says recent flooding will be followed by 'typical' UK summer - Daily Star |
| Met Office says recent flooding will be followed by 'typical' UK summer Daily Star |
"aggressive rats in new york city" - Google News | 10h | |
|
|
|
| BHJ puts together video on food insecurity during COVID-19 - WTOV Steubenville |
| BHJ puts together video on food insecurity during COVID-19 WTOV Steubenville |
"Covid-19" - Google News | 10h | |
|
|
|
| COVID-19 in SWLA: August 18, 2022 - KPLC |
| COVID-19 in SWLA: August 18, 2022 KPLC |
"Covid-19" - Google News | 10h | |
|
|
|
| Why COVID-19 Reinfections are the New Normal - Cleveland Clinic Newsroom |
| Why COVID-19 Reinfections are the New Normal Cleveland Clinic Newsroom |
"COVID-19" - Google News | 10h | |
|
|
|
| Covid warning over symptom of new strain that affects sufferers at night - The Independent |
| Covid warning over symptom of new strain that affects sufferers at night The Independent |
"Omicron" - Google News | 11h | |
|
|
|
| Judge throws out Maine lawsuit against COVID vaccine mandate - KGET 17 |
| Judge throws out Maine lawsuit against COVID vaccine mandate KGET 17 |
"COVID" - Google News | 11h | |
|
|
|
| COVID hospitalizations drop again in LA County, 13 more deaths reported - Spectrum... |
| COVID hospitalizations drop again in LA County, 13 more deaths reported Spectrum News 1 |
"COVID" - Google News | 11h | |
|
|
|
| Single-cell RNA sequencing highlights a reduced function of natural killer and cytotoxic... |
| Pregnancy is a complex phenomenon during which women undergo immense immunological change throughout... |
bioRxiv Channel: COVID-19 SARS-CoV-2 preprints from medRxiv and bioRxiv | 11h | |
|
|
|
| Transit woes mount for Boston's beleaguered subway riders - ABC News |
| Transit woes mount for Boston's beleaguered subway riders ABC News |
"aggressive rats in new york city" - Google News | 11h | |
|
|
|
| US COVID-19 cases fall for 4th week: 8 CDC findings - Becker's Hospital Review |
| US COVID-19 cases fall for 4th week: 8 CDC findings Becker's Hospital Review |
"COVID-19" - Google News | 11h | |
|
|
|
| Bought a home with undisclosed flaws? Here's who you should sue - msnNOW |
| Bought a home with undisclosed flaws? Here's who you should sue msnNOW |
"Coronavirus in rodents" - Google News | 11h | |
|
|
|
| August 19 coronavirus statistics | News | thedailycitizen.com - Searcy Daily Citizen |
| August 19 coronavirus statistics | News | thedailycitizen.com Searcy Daily Citizen |
"coronavirus news" - Google News | 11h | |
|
|
|
| Disease X-19 Epidemiology from Michael_Novakhov (39 sites): Google Alert - coronavirus... |
| This will be the group's first full-scale display, to be exact, since pandemic lockdowns stopped pilots... |
Disease X-19 from Michael_Novakhov (12 sites) | 11h | |
|
|
|
| Disease X-19 Epidemiology from Michael_Novakhov (39 sites): Google Alert - coronavirus... |
| Mississippi town getting 2 medical marijuana businesses ... Did you experience any symptoms of COVID... |
Disease X-19 from Michael_Novakhov (12 sites) | 11h | |
|
|
|
| Disease X-19 Symptoms from Michael_Novakhov (16 sites): Google Alert - Coronavirus... |
| Doctors reportedly compared skin lesion samples from both the dog and its ... Learn more about COVID-19... |
Disease X-19 from Michael_Novakhov (12 sites) | 11h | |
|
|
|
| Disease X-19 Epidemiology from Michael_Novakhov (39 sites): Google Alert - coronavirus... |
| BAKERSFIELD, Calif. (KGET) — The Kern County Public Health Services Department reported no new COVID-19... |
Disease X-19 from Michael_Novakhov (12 sites) | 11h | |
|
|
|
| Disease X-19 Epidemiology from Michael_Novakhov (39 sites): Google Alert - Coronavirus... |
| There's an HIV crisis in the South. Participate in #SHAAD on Saturday, August 20, and change the narrative... |
Disease X-19 from Michael_Novakhov (12 sites) | 11h | |
|
|
|
| Disease X-19 Epidemiology from Michael_Novakhov (39 sites): Google Alert - coronavirus... |
| NEW HANOVER COUNTY, NC – Last week, the CDC announced new guidelines to help the public navigate the... |
Disease X-19 from Michael_Novakhov (12 sites) | 11h | |
|
|
|
| Disease X-19 Publications from Michael_Novakhov (5 sites): Google Alert - coronavirus... |
| Political strategist turned activist Prashant Kishor on Friday sought a feedback from Twitterati on the... |
Disease X-19 from Michael_Novakhov (12 sites) | 11h | |
|
|
|
| Disease X-19 Epidemiology from Michael_Novakhov (39 sites): Google Alert - Coronavirus... |
| Alongside them will be a smattering of new specials, including mRNA ... says microbiologist John Moore... |
Disease X-19 from Michael_Novakhov (12 sites) | 11h | |
|
|
|
| Disease X-19 Epidemiology from Michael_Novakhov (39 sites): Google Alert - Coronavirus... |
| Cineworld is the latest casualty of the movie theater industry, which has struggled to regain its footing... |
Disease X-19 from Michael_Novakhov (12 sites) | 11h | |
|
|
|
| Disease X-19 Symptoms from Michael_Novakhov (16 sites): Google Alert - Coronavirus... |
| FRIDAY, Aug. 19, 2022 (HealthDay News) -- Chronic neuropsychiatric symptoms are observed following COVID-19... |
Disease X-19 from Michael_Novakhov (12 sites) | 11h | |
|
|
|
| Disease X-19 Epidemiology from Michael_Novakhov (39 sites): Google Alert - coronavirus... |
| Also, individuals who test positive for COVID-19 – including those who test at home – are able to alert... |
Disease X-19 from Michael_Novakhov (12 sites) | 11h | |
|
|
|
| Disease X-19 Regions from Michael_Novakhov (8 sites): Google Alert - coronavirus... |
| An undated transmission electron micrograph of SARS-CoV-2 virus particles, also known as novel coronavirus,... |
Disease X-19 from Michael_Novakhov (12 sites) | 11h | |
|
|
|
| Disease X-19 Regions from Michael_Novakhov (8 sites): Google Alert - Coronavirus... |
| As Los Angeles County's COVID-19 cases, hospitalizations and deaths ... COVID-19 Race & Ethnicity... |
Disease X-19 from Michael_Novakhov (12 sites) | 11h | |
|
|
|
| Disease X-19 General Issues from Michael_Novakhov (5 sites): Google Alert - Covid-19:... |
| NEW HANOVER COUNTY, NC – Last week, the CDC announced new guidelines to help the public navigate the... |
Disease X-19 from Michael_Novakhov (12 sites) | 11h | |
|
|
|
| Disease X-19 and Security from Michael_Novakhov (10 sites): Google Alert - Coronavirus... |
| KLAMATH FALLS, Ore. — A Russian national suspected of carrying out the cyber attacks that crippled Sky... |
Disease X-19 from Michael_Novakhov (12 sites) | 11h | |
|
|
|
| Disease X-19 General Issues from Michael_Novakhov (5 sites): Google Alert - Covid-19:... |
| The U.S. government is planning to stop paying for COVID-19 vaccines and treatments, and shift the bill... |
Disease X-19 from Michael_Novakhov (12 sites) | 11h | |
|
|
|
| Disease X-19 General Issues from Michael_Novakhov (5 sites): Google Alert - Covid-19:... |
| Health experts are calling the case a 'wake-up call,' but they don't think it will lead to a countrywide... |
Disease X-19 from Michael_Novakhov (12 sites) | 11h | |
|
|
|
| Disease X-19 Epidemiology from Michael_Novakhov (39 sites): Google Alert - Coronavirus... |
| Nine Maine health care workers filed the lawsuit against the state in 2021 claiming they should be able... |
Disease X-19 from Michael_Novakhov (12 sites) | 11h | |
|
|
|
| Judge throws out Maine lawsuit against COVID vaccine mandate - ABC News |
| Judge throws out Maine lawsuit against COVID vaccine mandate ABC News |
"coronavirus news" - Google News | 12h | |
|
|
|
| Disease X-19 Publications from Michael_Novakhov (5 sites): Google Alert - coronavirus... |
| See when you are up to date on your COVID-19 vaccine based on the brand of vaccine ... may be updated... |
Disease X-19 from Michael_Novakhov (12 sites) | 12h | |
|
|
|
| Disease X-19 Publications from Michael_Novakhov (5 sites): Google Alert - new york... |
| https://www.nytimes.com/2022/08/19/world/asia/japan-alcohol-contest.html ... With Japan reaching new... |
Disease X-19 from Michael_Novakhov (12 sites) | 12h | |
|
|
|
| Disease X-19 Publications from Michael_Novakhov (5 sites): Google Alert - coronavirus... |
| Twitter, which is in the middle of a legal battle with Elon Musk, reported a decline in revenue for the... |
Disease X-19 from Michael_Novakhov (12 sites) | 12h | |
|
|
|
| Disease X-19 Publications from Michael_Novakhov (5 sites): Google Alert - Coronavirus... |
| WRAL - NBC News Channel 5 - Breaking Raleigh, North Carolina news, WRAL weather forecasts, NC lottery... |
Disease X-19 from Michael_Novakhov (12 sites) | 12h | |
|
|
|
| FDA authorizes Novavax Covid-19 vaccine for emergency use in ages 12-17 - CNN |
| FDA authorizes Novavax Covid-19 vaccine for emergency use in ages 12-17 CNN |
"COVID" - Google News | 12h | |
|
|
|
| COVID-19 Status Update for 08/19/2022 - Marin County Coronavirus Information |
| COVID-19 Status Update for 08/19/2022 Marin County Coronavirus Information |
"Covid-19" - Google News | 12h | |
|
|
|
| Federal judge dismisses health care workers' suit against COVID-19 vaccine mandate... |
| Federal judge dismisses health care workers' suit against COVID-19 vaccine mandate Press Herald |
"Covid-19" - Google News | 12h | |
|
|
|
| UISD offering Covid-19 vaccines to the community - KGNS |
| UISD offering Covid-19 vaccines to the community KGNS |
"Covid-19" - Google News | 12h | |
|
|
|
| Live: 3302 new Covid cases, 10 virus-related deaths as subvariant takes over NZ -... |
| Live: 3302 new Covid cases, 10 virus-related deaths as subvariant takes over NZ New Zealand Herald |
"Omicron" - Google News | 12h | |
|
|
|
| Omicron hospitalization rate vastly underreported: data - CTV News |
| Omicron hospitalization rate vastly underreported: data CTV News |
"Omicron" - Google News | 12h | |
|
|
|
| Disease X-19 Epidemiology from Michael_Novakhov (39 sites): Google Alert - covid-19... |
| Quarry Hill Nature Center staff Pam Meyer, Jenna Daire, Brooke Hilger, ... started at the beginning of... |
Disease X-19 from Michael_Novakhov (12 sites) | 12h | |
|
|
|
| Disease X-19 Epidemiology from Michael_Novakhov (39 sites): Google Alert - coronavirus... |
| In the present study, researchers reviewed data related to epidemiology, clinical manifestations, management,... |
Disease X-19 from Michael_Novakhov (12 sites) | 12h | |
|
|
|
| Disease X-19 Regions from Michael_Novakhov (8 sites): Google Alert - coronavirus... |
| Former Israeli Prime Minister Benjamin Netanyahu is on trial, and it has thrown Israeli politics into... |
Disease X-19 from Michael_Novakhov (12 sites) | 12h | |
|
|
|
| Disease X-19 Epidemiology from Michael_Novakhov (39 sites): Google Alert - coronavirus... |
| Epidemiology unit data showed that 874 patients are currently receiving treatment, out of which 716 are... |
Disease X-19 from Michael_Novakhov (12 sites) | 12h | |
|
|
|
| Disease X-19 Epidemiology from Michael_Novakhov (39 sites): Google Alert - covid-19... |
| FRIDAY, Aug. 19, 2022 (HealthDay News) -- Chronic neuropsychiatric symptoms are observed following COVID-19... |
Disease X-19 from Michael_Novakhov (12 sites) | 12h | |
|
|
|
| Disease X-19 Epidemiology from Michael_Novakhov (39 sites): Google Alert - coronavirus... |
| Why getting COVID multiple times is riskier than you think. ... of this coronavirus represents another... |
Disease X-19 from Michael_Novakhov (12 sites) | 12h | |
|
|
|
| Disease X-19 Epidemiology from Michael_Novakhov (39 sites): Google Alert - coronavirus... |
| As Americans go about their daily lives, severely affected Covid ... our daily lives," CDC epidemiologist... |
Disease X-19 from Michael_Novakhov (12 sites) | 12h | |
|
|
|
| Disease X-19 Epidemiology from Michael_Novakhov (39 sites): Google Alert - Covid-19:... |
| An analysis of clinical and genetic risk factors associated with venous thromboembolism (VTE) in ambulatory... |
Disease X-19 from Michael_Novakhov (12 sites) | 12h | |
|
|
|
| Disease X-19 Regions from Michael_Novakhov (8 sites): Google Alert - coronavirus... |
| Tutti i numeri del coronavirus in Italia: contagiati, morti, guariti e numero di tamponi. Informazioni... |
Disease X-19 from Michael_Novakhov (12 sites) | 12h | |
|
|
|
| Disease X-19 Regions from Michael_Novakhov (8 sites): Google Alert - coronavirus... |
| Salah Tawfiq Sawafta, 58, was shot in the head during an Israeli army raid on the village of Tubas. ... |
Disease X-19 from Michael_Novakhov (12 sites) | 12h | |
|
|
|
| Disease X-19 Epidemiology from Michael_Novakhov (39 sites): Google Alert - Coronavirus:... |
| Novavax' vaccine is the first protein-based COVID-19 vaccine authorized ... to prevent coronavirus disease... |
Disease X-19 from Michael_Novakhov (12 sites) | 12h | |
|
|
|
| Disease X-19 Regions from Michael_Novakhov (8 sites): Google Alert - coronavirus... |
| According to sources in the ministry, the two figures quarreled over administering the coronavirus vaccine... |
Disease X-19 from Michael_Novakhov (12 sites) | 12h | |
|
|
|
| Disease X-19 Regions from Michael_Novakhov (8 sites): Google Alert - coronavirus... |
| Ramallah, occupied West Bank – For the seven Palestinian civil society and human rights organisations... |
Disease X-19 from Michael_Novakhov (12 sites) | 12h | |
|
|
|
| Disease X-19 Regions from Michael_Novakhov (8 sites): Google Alert - coronavirus... |
| US State Department Spokesperson Ned Price says the United States and Israel have a tactical difference... |
Disease X-19 from Michael_Novakhov (12 sites) | 12h | |
|
|
|
| Disease X-19 and Security from Michael_Novakhov (10 sites): Google Alert - Coronavirus... |
| An official said the U.S. is looking to help shape and arm the Ukrainian force of the future as the war... |
Disease X-19 from Michael_Novakhov (12 sites) | 12h | |
|
|
|
| Disease X-19 Regions from Michael_Novakhov (8 sites): Google Alert - coronavirus... |
| Try House of Peroni, the first Asia flagship store of Italian beer Peroni Nastro Azzurro which has opened... |
Disease X-19 from Michael_Novakhov (12 sites) | 12h | |
|
|
|
| Disease X-19 Epidemiology from Michael_Novakhov (39 sites): Google Alert - Covid-19:... |
| U.K. · Latest The Queen Royals Prince Andrew Prince Harry Meghan Markle World News Covid-19 Puzzles ·... |
Disease X-19 from Michael_Novakhov (12 sites) | 12h | |
|
|
|
| Disease X-19 Epidemiology from Michael_Novakhov (39 sites): Google Alert - coronavirus... |
| "Influenza season is October through May," Aubree Gordon, PhD, associate professor of epidemiology at... |
Disease X-19 from Michael_Novakhov (12 sites) | 12h | |
|
|
|
| Disease X-19 Epidemiology from Michael_Novakhov (39 sites): Google Alert - Coronavirus... |
| COVID still threatens to hospitalize or disable me, but I'm done ... I work as a doctor in an emergency... |
Disease X-19 from Michael_Novakhov (12 sites) | 12h | |
|
|
|
| New COVID-19 cases flat in Jackson County – Medford News, Weather, Sports, Breaking... |
| New COVID-19 cases flat in Jackson County – Medford News, Weather, Sports, Breaking News Mail Tribune |
"COVID" - Google News | 12h | |
|
|
|
| Risk management and communication plans from SARS to COVID‐19 and beyond - Wiley |
| Risk management and communication plans from SARS to COVID‐19 and beyond Wiley |
"Covid-19" - Google News | 12h | |
|
|
|
| Covid 19 Omicron outbreak: Ministry of Health to release today's case numbers as... |
| Covid 19 Omicron outbreak: Ministry of Health to release today's case numbers as subvariant takes over... |
"Omicron" - Google News | 13h | |
|
|
|
| Disease X-19 Epidemiology from Michael_Novakhov (39 sites): Google Alert - covid-19... |
| In an interview for The New York Times, the country music icon revealed he tested positive for the virus... |
Disease X-19 from Michael_Novakhov (12 sites) | 13h | |
|
|
|
| Disease X-19 Epidemiology from Michael_Novakhov (39 sites): Google Alert - Coronavirus:... |
| U.S. FDA Grants Emergency Use Authorization for Novavax COVID-19 Vaccine ... to prevent coronavirus disease... |
Disease X-19 from Michael_Novakhov (12 sites) | 13h | |
|
|
|
| Disease X-19 Epidemiology from Michael_Novakhov (39 sites): Google Alert - covid-19... |
| 23 — Salad, roast pork, mashed potatoes with gravy, broccoli Normandy, ... Keeping Up with the Pandemic:... |
Disease X-19 from Michael_Novakhov (12 sites) | 13h | |
|
|
|
| Disease X-19 Epidemiology from Michael_Novakhov (39 sites): Google Alert - Sars Cov-2... |
| They're saving animals by using state-of-the-art prosthetics. Stephanie Stahl reports for CBS2. ... Regulators... |
Disease X-19 from Michael_Novakhov (12 sites) | 13h | |
|
|
|
| Disease X-19 Epidemiology from Michael_Novakhov (39 sites): Google Alert - covid-19... |
| The West Virginia Department of Health and Human Resources (DHHR) reports as of Aug. 19, 2022, there... |
Disease X-19 from Michael_Novakhov (12 sites) | 13h | |
|
|
|
| Disease X-19 Epidemiology from Michael_Novakhov (39 sites): Google Alert - covid-19... |
| ... sustainable pedigree pig production unit, managing rising costs, adapting to Covid-19, and their... |
Disease X-19 from Michael_Novakhov (12 sites) | 13h | |
|
|
|
| Disease X-19 Epidemiology from Michael_Novakhov (39 sites): Google Alert - Sars Cov-2... |
| Between COVID-19 and inflation, many pets have been dropped off after owners can no longer afford to... |
Disease X-19 from Michael_Novakhov (12 sites) | 13h | |
|
|
|
| Disease X-19 Epidemiology from Michael_Novakhov (39 sites): Google Alert - Sars Cov-2... |
| Investigators at Cedars-Sinai have proposed a theory for how SARS-CoV-2, the virus that causes COVID-19,... |
Disease X-19 from Michael_Novakhov (12 sites) | 13h | |
|
|
|
| Disease X-19 Epidemiology from Michael_Novakhov (39 sites): Google Alert - Coronavirus... |
| As the owner of Pet Method, veterinarian and social media sensation, ... choosing the right pet food... |
Disease X-19 from Michael_Novakhov (12 sites) | 13h | |
|
|
|
| Disease X-19 Epidemiology from Michael_Novakhov (39 sites): Google Alert - covid-19... |
| The documentary anthology series investigates a Florida doctor charged with spreading Covid-19 disinformation... |
Disease X-19 from Michael_Novakhov (12 sites) | 13h | |
|
|
|
| Disease X-19 Publications from Michael_Novakhov (5 sites): Google Alert - new york... |
| The documentary anthology series investigates a Florida doctor charged with spreading Covid-19 disinformation... |
Disease X-19 from Michael_Novakhov (12 sites) | 13h | |
|
|
|
| Disease X-19 Regions from Michael_Novakhov (8 sites): Google Alert - Coronavirus... |
| MOUNT VERNON, NY — A grand jury handed down an indictment in a notorious Westchester County cold case.... |
Disease X-19 from Michael_Novakhov (12 sites) | 13h | |
|
|
|
| Disease X-19 Epidemiology from Michael_Novakhov (39 sites): Google Alert - covid-19... |
| The new order is for an additional 30 days. Google Alert - covid-19 in meat plants Disease X-19 Epidemiology... |
Disease X-19 from Michael_Novakhov (12 sites) | 13h | |
|
|
|
| Disease X-19 Publications from Michael_Novakhov (5 sites): Google Alert - new york... |
| Tens of thousands of domestic travelers were stuck at their summer vacation destinations after local... |
Disease X-19 from Michael_Novakhov (12 sites) | 13h | |
|
|
|
| Disease X-19 Epidemiology from Michael_Novakhov (39 sites): Google Alert - Coronavirus... |
| Hong Kong will reopen one of its biggest Covid-19 isolation facilities as case ... with 100 health care... |
Disease X-19 from Michael_Novakhov (12 sites) | 13h | |
|
|
|
| Mom of 3 Says Youngest 'Didn't Recognize Me' When She Reunited with Kids After Lengthy... |
| Mom of 3 Says Youngest 'Didn't Recognize Me' When She Reunited with Kids After Lengthy COVID Battle PEOPLE |
"COVID" - Google News | 13h | |
|
|
|
| FEMA records show Kansas COVID victims received $25 million funeral funds - WIBW |
| FEMA records show Kansas COVID victims received $25 million funeral funds WIBW |
"COVID" - Google News | 13h | |
|
|
|
| COVID risk still 'high' in Tampa Bay despite dropping cases - Tampa Bay Times |
| COVID risk still 'high' in Tampa Bay despite dropping cases Tampa Bay Times |
"COVID" - Google News | 13h | |
|
|
|
| HVCC told to enforce SUNY COVID vaccination policy - NEWS10 ABC |
| HVCC told to enforce SUNY COVID vaccination policy NEWS10 ABC |
"COVID" - Google News | 13h | |
|
|
|
| Over half of people infected with the omicron variant didn't know it, a study finds... |
| Over half of people infected with the omicron variant didn't know it, a study finds WGLT |
"Omicron" - Google News | 13h | |
|
|
|
| North Alabama remains 'high' on COVID-19 community level, CDC recommends indoor masking... |
| North Alabama remains 'high' on COVID-19 community level, CDC recommends indoor masking WHNT News 19 |
"coronavirus news" - Google News | 13h | |
|
|
|
| Small Business Success: Ice Imports stays hot during COVID - theday.com |
| Small Business Success: Ice Imports stays hot during COVID theday.com |
"COVID" - Google News | 13h | |
|
|
|
| Buffalo Man Arrested, Charged With Fraudulently Receiving Millions Of Dollars In... |
| Buffalo Man Arrested, Charged With Fraudulently Receiving Millions Of Dollars In COVID 19 Funds Department... |
"COVID" - Google News | 13h | |
|
|
|
| Doses on Demand program brings COVID-19 vaccines to residents' homes - VPM News |
| Doses on Demand program brings COVID-19 vaccines to residents' homes VPM News |
"COVID" - Google News | 13h | |
|
|
|
| Disease X-19 and Security from Michael_Novakhov (10 sites): Google Alert - Coronavirus... |
| Since 2014, the United States has committed more than $12.6 billion in security assistance to Ukraine.... |
Disease X-19 from Michael_Novakhov (12 sites) | 13h | |
|
|
|
| Disease X-19 and Security from Michael_Novakhov (10 sites): Google Alert - coronavirus... |
| Buffalo man charged with receiving millions in COVID funds. by: Aidan Joly ... Bills Mafia donates to... |
Disease X-19 from Michael_Novakhov (12 sites) | 13h | |
|
|
|
| Disease X-19 and Security from Michael_Novakhov (10 sites): Google Alert - coronavirus... |
| Devendra Singh Babli had defeated Barala from Tohana in Fatehabad in the 2019 Assembly election. Falling... |
Disease X-19 from Michael_Novakhov (12 sites) | 13h | |
|
|
|
| Disease X-19 and Security from Michael_Novakhov (10 sites): Google Alert - coronavirus... |
| Some Ky. school districts struggling with COVID spreading among students. ... Criminal Justice Meeting.... |
Disease X-19 from Michael_Novakhov (12 sites) | 13h | |
|
|
|
| Disease X-19 and Security from Michael_Novakhov (10 sites): Google Alert - coronavirus... |
| ... by the Green Bay Police Department and the Division of Criminal Investigation (DCI), ... 6 N.E. WI... |
Disease X-19 from Michael_Novakhov (12 sites) | 13h | |
|
|
|
| Disease X-19 and Security from Michael_Novakhov (10 sites): Google Alert - coronavirus... |
| ... the US Department of Justice's (DOJ's) Antitrust Division (Division). ... policy aimed at encouraging... |
Disease X-19 from Michael_Novakhov (12 sites) | 13h | |
|
|
|
| Probation ordered for woman who sold fake COVID-19 tests at Salt Lake airport - KSL.com |
| Probation ordered for woman who sold fake COVID-19 tests at Salt Lake airport KSL.com |
"Covid-19" - Google News | 13h | |
|
|
|
| Former Allegheny County employees protest COVID-19 vaccine-related terminations -... |
| Former Allegheny County employees protest COVID-19 vaccine-related terminations CBS News |
"Covid-19" - Google News | 13h | |
|
|
|
| U.S. FDA Grants Emergency Use Authorization for Novavax COVID-19 Vaccine, Adjuvanted... |
| U.S. FDA Grants Emergency Use Authorization for Novavax COVID-19 Vaccine, Adjuvanted for Adolescents... |
"Covid-19" - Google News | 13h | |
|
|
|
| Most People Infected With the Omicron COVID-19 Variant Don't Know It, Study Suggests... |
| Most People Infected With the Omicron COVID-19 Variant Don't Know It, Study Suggests Everyday Health |
"Covid-19" - Google News | 13h | |
|
|
|
| Report lays blame for New Haven COVID-19 vaccine mismanagement - WSHU |
| Report lays blame for New Haven COVID-19 vaccine mismanagement WSHU |
"Covid-19" - Google News | 13h | |
|
|
|
| UVA COVID Briefing - - CBS19 News |
| UVA COVID Briefing - CBS19 News |
"coronavirus news" - Google News | 14h | |
|
|
|
| FDA Asks Pfizer to Test Second Paxlovid Course in Patients With COVID Rebound - U.S.... |
| FDA Asks Pfizer to Test Second Paxlovid Course in Patients With COVID Rebound U.S. News & World... |
"coronavirus news" - Google News | 14h | |
|
|
|
| Disease X-19 Regions from Michael_Novakhov (8 sites): Google Alert - coronavirus... |
| Program led by Division of Homeland Security & Emergency Services and New York National Guard Paused... |
Disease X-19 from Michael_Novakhov (12 sites) | 14h | |
|
|
|
| Disease X-19 Epidemiology from Michael_Novakhov (39 sites): Google Alert - covid-19... |
| Main dishes include cecina Michoacana (salted pork), Obispo/Moronga/Rellena ... MKE County: COVID-19... |
Disease X-19 from Michael_Novakhov (12 sites) | 14h | |
|
|
|
| Disease X-19 Publications from Michael_Novakhov (5 sites): Google Alert - coronavirus... |
| Get updates on the coronavirus pandemic and other news as it happens ... While in jail, Matar told the... |
Disease X-19 from Michael_Novakhov (12 sites) | 14h | |
|
|
|
| Disease X-19 Publications from Michael_Novakhov (5 sites): Google Alert - coronavirus... |
| In June, the New York Post reported that "falling asleep with the TV on could bring early death: study."... |
Disease X-19 from Michael_Novakhov (12 sites) | 14h | |
|
|
|
| Disease X-19 Epidemiology from Michael_Novakhov (39 sites): Google Alert - Coronavirus:... |
| Of the 37 sick, 22 people were said to have consumed Wendy's sandwiches ... Although many strains are... |
Disease X-19 from Michael_Novakhov (12 sites) | 14h | |
|
|
|
| Disease X-19 and Security from Michael_Novakhov (10 sites): Google Alert - Coronavirus... |
| As Americans go about their daily lives, severely affected Covid patients are wondering if others are... |
Disease X-19 from Michael_Novakhov (12 sites) | 14h | |
|
|
|
| Disease X-19 Epidemiology from Michael_Novakhov (39 sites): Google Alert - coronavirus... |
| "Before, people were saying the vaccine is killing them — [they ... from COVID-19, is also racing against... |
Disease X-19 from Michael_Novakhov (12 sites) | 14h | |
|
|
|
| Disease X-19 Epidemiology from Michael_Novakhov (39 sites): Google Alert - coronavirus... |
| Alabama has seen 1.46 million COVID-19 cases since march 2020, and case rates aren't slowing down much.... |
Disease X-19 from Michael_Novakhov (12 sites) | 14h | |
|
|
|
| Disease X-19 and Security from Michael_Novakhov (10 sites): Google Alert - Coronavirus... |
| News Partnerships Secretary Visits U.S. Troops, Meets With Leaders in Latvia. Google Alert - Coronavirus... |
Disease X-19 from Michael_Novakhov (12 sites) | 14h | |
|
|
|
| Disease X-19 Publications from Michael_Novakhov (5 sites): Google Alert - coronavirus... |
| "If COVID-19 taught us anything, it's the mobility of the workforce and ... New York posted some of the... |
Disease X-19 from Michael_Novakhov (12 sites) | 14h | |
|
|
|
| Disease X-19 Epidemiology from Michael_Novakhov (39 sites): Google Alert - Sars Cov-2... |
| New research unveils how long infectiousness lasts after natural COVID-19 infection in the community.... |
Disease X-19 from Michael_Novakhov (12 sites) | 14h | |
|
|
|
| Disease X-19 Regions from Michael_Novakhov (8 sites): Google Alert - coronavirus... |
| At the Lumley Government Hospital in Freetown, Sierra Leone, officials return from an ongoing COVID-19... |
Disease X-19 from Michael_Novakhov (12 sites) | 14h | |
|
|
|
| Disease X-19 and Security from Michael_Novakhov (10 sites): Google Alert - coronavirus... |
| The IRS Criminal Investigation division's "Adrian Project" educates the public about the IRS through... |
Disease X-19 from Michael_Novakhov (12 sites) | 14h | |
|
|
|
| Disease X-19 Publications from Michael_Novakhov (5 sites): Google Alert - coronavirus... |
| Subscribe to The Post Most newsletter for the most important and ... in New York, who has been studying... |
Disease X-19 from Michael_Novakhov (12 sites) | 14h | |
|
|
|
| Disease X-19 Epidemiology from Michael_Novakhov (39 sites): Google Alert - Sars Cov-2... |
| The recently emerged SARS-CoV-2 and the previously emerged SARS-CoV-1, have shown a wide host breadth.... |
Disease X-19 from Michael_Novakhov (12 sites) | 14h | |
|
|
|
| Disease X-19 General Issues from Michael_Novakhov (5 sites): Google Alert - sars... |
| Assays leveraging the CRISPR-associated enzyme Cas13 and isothermal RNA amplification for the detection... |
Disease X-19 from Michael_Novakhov (12 sites) | 14h | |
|
|
|
| Disease X-19 Epidemiology from Michael_Novakhov (39 sites): Google Alert - coronavirus... |
| Coming off a fifth wave of the coronavirus pandemic, South Africans are contending with an economic storm.... |
Disease X-19 from Michael_Novakhov (12 sites) | 14h | |
|
|
|
| Disease X-19 Epidemiology from Michael_Novakhov (39 sites): Google Alert - Coronavirus... |
| Three Maine officials and five hospital operators defeated a lawsuit alleging the state's mandatory Covid-19... |
Disease X-19 from Michael_Novakhov (12 sites) | 14h | |
|
|
|
| Disease X-19 Epidemiology from Michael_Novakhov (39 sites): Google Alert - coronavirus... |
| Kentucky initiative aims to make at-home and community care for seniors more affordable; lessen the need... |
Disease X-19 from Michael_Novakhov (12 sites) | 14h | |
|
|
|
| National Association of the Deaf Recognizes Pennsylvania for Accessibility of COVID-19... |
| National Association of the Deaf Recognizes Pennsylvania for Accessibility of COVID-19 Briefings Pennsylvania... |
"Covid-19" - Google News | 14h | |
|
|
|
| Illinois Coronavirus Updates: New COVID Variant BA.4.6, Current Symptoms - NBC Chicago |
| Illinois Coronavirus Updates: New COVID Variant BA.4.6, Current Symptoms NBC Chicago |
"Omicron" - Google News | 14h | |
|
|
|
| Some Ky. school districts struggling with COVID spreading among students - WKYT |
| Some Ky. school districts struggling with COVID spreading among students WKYT |
"COVID" - Google News | 14h | |
|
|
|
| State to pay out nearly $16M to families over COVID deaths in N.J. veteran's homes,... |
| State to pay out nearly $16M to families over COVID deaths in N.J. veteran's homes, admits no wrongdoing NJ.com |
"COVID" - Google News | 14h | |
|
|
|
| Disease X-19 Publications from Michael_Novakhov (5 sites): Google Alert - coronavirus... |
| Omicron BA.5 is the state's dominant variant, responsible for about 75% of new cases at the end of July.... |
Disease X-19 from Michael_Novakhov (12 sites) | 14h | |
|
|
|
| Disease X-19 Publications from Michael_Novakhov (5 sites): Google Alert - Coronavirus... |
| Health experts are calling the case a 'wake-up call,' but they don't think it will lead to a countrywide... |
Disease X-19 from Michael_Novakhov (12 sites) | 14h | |
|
|
|
| Disease X-19 Epidemiology from Michael_Novakhov (39 sites): Google Alert - covid-19... |
| ... plans to reinstate its quarterly dividend, after suspending it in April 2020 to preserve cash during... |
Disease X-19 from Michael_Novakhov (12 sites) | 14h | |
|
|
|
| Disease X-19 Epidemiology from Michael_Novakhov (39 sites): Google Alert - coronavirus... |
| Humans are sweaty beasts, but it turns out many other animals have different ways to keep cool. Staff... |
Disease X-19 from Michael_Novakhov (12 sites) | 14h | |
|
|
|
| Disease X-19 Publications from Michael_Novakhov (5 sites): Google Alert - coronavirus... |
| They have no problem giving The New York Times or The Washington Post very selected pieces of it. Let's... |
Disease X-19 from Michael_Novakhov (12 sites) | 14h | |
|
|
|
| Disease X-19 Epidemiology from Michael_Novakhov (39 sites): Google Alert - covid-19... |
| CNW Telbec/ - The most recent data on the evolution of COVID-19, in the last 24 hours, in Québec show:... |
Disease X-19 from Michael_Novakhov (12 sites) | 14h | |
|
|
|
| Disease X-19 Epidemiology from Michael_Novakhov (39 sites): Google Alert - coronavirus... |
| Prime Minister Anthony Albanese receives his fourth dose of the Covid-19 vaccine. The Covid report from... |
Disease X-19 from Michael_Novakhov (12 sites) | 14h | |
|
|
|
| Disease X-19 Epidemiology from Michael_Novakhov (39 sites): Google Alert - covid-19... |
| Abstract Background As a result of the COVID-19 pandemic, school closures meant that for many households,... |
Disease X-19 from Michael_Novakhov (12 sites) | 14h | |
|
|
|
| Disease X-19 Epidemiology from Michael_Novakhov (39 sites): Google Alert - Sars Cov-2... |
| Rarely, animal CoVs infect people and then spread - such as SARS-CoV, MERS-CoV, and now SARS-CoV-2 -... |
Disease X-19 from Michael_Novakhov (12 sites) | 14h | |
|
|
|
| Disease X-19 Epidemiology from Michael_Novakhov (39 sites): Google Alert - Covid-19:... |
| The still-emerging Covid-19 pandemic has changed the rules of the game for businesses across sectors.... |
Disease X-19 from Michael_Novakhov (12 sites) | 14h | |
|
|
|
| Impact of COVID‐19 on the incidence of localized and metastatic prostate cancer among... |
| Impact of COVID‐19 on the incidence of localized and metastatic prostate cancer among White and Black... |
"COVID-19" - Google News | 14h | |
|
|
|
| B.C. court refuses to set aside chinchilla farm licence - Squamish Chief |
| B.C. court refuses to set aside chinchilla farm licence Squamish Chief |
"Coronavirus in rodents" - Google News | 15h | |
|
|
|
| Over half of people infected with the omicron variant didn't know it, a study finds... |
| Over half of people infected with the omicron variant didn't know it, a study finds WUSF News |
"Omicron" - Google News | 15h | |
|
|
|
| COVID-19 Update - San Mateo County |
| COVID-19 Update San Mateo County |
"COVID" - Google News | 15h | |
|
|
|
| PBMC COVID Test Scheduling – Knox County VillageSoup - Courier-Gazette & Camden... |
| PBMC COVID Test Scheduling – Knox County VillageSoup Courier-Gazette & Camden Herald |
"COVID" - Google News | 15h | |
|
|
|
| Disease X-19 and Security from Michael_Novakhov (10 sites): Google Alert - Coronavirus... |
| I served in the U.S. Army for 25 years before retiring in 2015. There were over 5,000 veteran owned businesses... |
Disease X-19 from Michael_Novakhov (12 sites) | 15h | |
|
|
|
| Disease X-19 and Security from Michael_Novakhov (10 sites): Google Alert - Coronavirus... |
| 2022 Cox Media Group. This station is part of Cox Media Group Television. Learn about careers at Cox... |
Disease X-19 from Michael_Novakhov (12 sites) | 15h | |
|
|
|
| Disease X-19 and Security from Michael_Novakhov (10 sites): Google Alert - Coronavirus... |
| New $775 million aid package will include 15 Scan Eagles, 40 mine-resistant, ambush-protected vehicles... |
Disease X-19 from Michael_Novakhov (12 sites) | 15h | |
|
|
|
| Disease X-19 Regions from Michael_Novakhov (8 sites): Google Alert - coronavirus... |
| Virginia Recchia, CNR-IFC National Research Council-Institute of Clinical Physiology, Campus Ecotekne,... |
Disease X-19 from Michael_Novakhov (12 sites) | 15h | |
|
|
|
| Disease X-19 and Security from Michael_Novakhov (10 sites): Google Alert - Coronavirus... |
| I invite all students interested in serving our country and furthering their education to join us." Students,... |
Disease X-19 from Michael_Novakhov (12 sites) | 15h | |
|
|
|
| Disease X-19 Regions from Michael_Novakhov (8 sites): Google Alert - coronavirus... |
| ROME. KAZINFORM - The incidence of COVID-19 in Italy and its Rt transmission rate dropped for the umpteenth... |
Disease X-19 from Michael_Novakhov (12 sites) | 15h | |
|
|
|
| Disease X-19 and Security from Michael_Novakhov (10 sites): Google Alert - Coronavirus... |
| Officials said the bulk of the aid package will be additional Howitzers and ammunition, including Javelin... |
Disease X-19 from Michael_Novakhov (12 sites) | 15h | |
|
|
|
| Disease X-19 Regions from Michael_Novakhov (8 sites): Google Alert - coronavirus... |
| Coronavirus in Italy: Ai Weiwei criticised for 'insensitive' pasta meme and Raphael blockbuster closes.... |
Disease X-19 from Michael_Novakhov (12 sites) | 15h | |
|
|
|
| Counties with highest COVID-19 infection rates in Nebraska - Lincoln Journal Star |
| Counties with highest COVID-19 infection rates in Nebraska Lincoln Journal Star |
"COVID-19" - Google News | 15h | |
|
|
|
| Public health agencies adapt COVID-19 lessons to curb overdoses, STDs and gun violence... |
| Public health agencies adapt COVID-19 lessons to curb overdoses, STDs and gun violence Bozeman Daily... |
"Covid-19" - Google News | 15h | |
|
|
|
| Should Canadians be worried about polio? New viruses? Vaccination is key, says Tam... |
| Should Canadians be worried about polio? New viruses? Vaccination is key, says Tam Global News |
"Coronavirus in rodents" - Google News | 15h | |
|
|
|
| Coronavirus in Illinois: 25K New Cases, 56 Deaths Reported in Last Week - NBC Chicago |
| Coronavirus in Illinois: 25K New Cases, 56 Deaths Reported in Last Week NBC Chicago |
"coronavirus news" - Google News | 15h | |
|
|
|
| Phoenix Hosts News Conference to Highlight $16.3 Million Green Bus/Infrastructure... |
| Phoenix Hosts News Conference to Highlight $16.3 Million Green Bus/Infrastructure Grant Phoenix (.gov) |
"coronavirus news" - Google News | 15h | |
|
|
|
| Three Natural Compounds Show Promise Against Coronavirus - Technology Networks |
| Three Natural Compounds Show Promise Against Coronavirus Technology Networks |
"coronavirus news" - Google News | 15h | |
|
|
|
| Relative contributions of vaccination and previous infection to population-level... |
| Population-level immunity to SARS-CoV-2 directly impacts the incidence of COVID-19 morbidity and mortality.... |
bioRxiv Channel: COVID-19 SARS-CoV-2 preprints from medRxiv and bioRxiv | 15h | |
|
|
|
| Disease X-19 Epidemiology from Michael_Novakhov (39 sites): Google Alert - coronavirus... |
| ... and turned our state into a model for battling and beating COVID-19. ... through a managed care organization... |
Disease X-19 from Michael_Novakhov (12 sites) | 15h | |
|
|
|
| Disease X-19 Epidemiology from Michael_Novakhov (39 sites): Google Alert - coronavirus... |
| As Americans go about their daily lives, severely affected Covid patients ... Many hospitals across the... |
Disease X-19 from Michael_Novakhov (12 sites) | 15h | |
|
|
|
| Disease X-19 Epidemiology from Michael_Novakhov (39 sites): Google Alert - coronavirus... |
| Featuring high-stakes training scenarios and up to 100 fighter jets from across the world, the Royal... |
Disease X-19 from Michael_Novakhov (12 sites) | 15h | |
|
|
|
| Disease X-19 General Issues from Michael_Novakhov (5 sites): Google Alert - coronavirus:... |
| Coronavirus-19 Response. You are here: Home / Coronavirus-19 Response. This content is password protected.... |
Disease X-19 from Michael_Novakhov (12 sites) | 15h | |
|
|
|
| Disease X-19 Epidemiology from Michael_Novakhov (39 sites): Google Alert - coronavirus... |
| All data are preliminary and subject to change based on additional reporting. For more information visit... |
Disease X-19 from Michael_Novakhov (12 sites) | 15h | |
|
|
|
| Disease X-19 Epidemiology from Michael_Novakhov (39 sites): Google Alert - Coronavirus:... |
| "Although we know COVID-19 vaccines are highly effective, we know that some new strains of the virus... |
Disease X-19 from Michael_Novakhov (12 sites) | 15h | |
|
|
|
| Disease X-19 Epidemiology from Michael_Novakhov (39 sites): Google Alert - coronavirus... |
| Typically, you have very scared animals, and that just wasn't the case, and that was a testament to how... |
Disease X-19 from Michael_Novakhov (12 sites) | 15h | |
|
|
|
| Disease X-19 Epidemiology from Michael_Novakhov (39 sites): Google Alert - coronavirus... |
| For the third week in a row, the LaSalle County Health Department reports no fatal COVID-19 cases. The... |
Disease X-19 from Michael_Novakhov (12 sites) | 15h | |
|
|
|
| Disease X-19 Epidemiology from Michael_Novakhov (39 sites): Google Alert - coronavirus... |
| NCHC nursing homes to admit recovered COVID-19 patients. Updated Dec 20, 2021. Zelensky says he called... |
Disease X-19 from Michael_Novakhov (12 sites) | 15h | |
|
|
|
| Disease X-19 Epidemiology from Michael_Novakhov (39 sites): Google Alert - coronavirus... |
| The Blink-182 star, 46, took to Instagram to tell fans he has been struck down by COVID, and insisted... |
Disease X-19 from Michael_Novakhov (12 sites) | 15h | |
|
|
|
| Disease X-19 Epidemiology from Michael_Novakhov (39 sites): Google Alert - coronavirus... |
| Local nursing homes have reported 23 COVID-related deaths since mid-June. This matches surging deaths... |
Disease X-19 from Michael_Novakhov (12 sites) | 15h | |
|
|
|
| Disease X-19 Epidemiology from Michael_Novakhov (39 sites): Google Alert - coronavirus... |
| The last time I tried to wait out the pandemic, I drove south. My dog and I traveled nine hours from... |
Disease X-19 from Michael_Novakhov (12 sites) | 15h | |
|
|
|
| Disease X-19 Epidemiology from Michael_Novakhov (39 sites): Google Alert - coronavirus... |
| COVID still threatens to hospitalize or disable me, but I'm done putting my life on ... A black-and-white-striped... |
Disease X-19 from Michael_Novakhov (12 sites) | 15h | |
|
|
|
| Disease X-19 Epidemiology from Michael_Novakhov (39 sites): Google Alert - coronavirus... |
| A bald tattooed man wearing sunglasses and a black suit poses for red carpet photos. Blink-182 drummer... |
Disease X-19 from Michael_Novakhov (12 sites) | 15h | |
|
|
|
| Disease X-19 Epidemiology from Michael_Novakhov (39 sites): Google Alert - Coronavirus:... |
| CDC officials said there are many tools available for reducing COVID-19 severity, with a "significantly"... |
Disease X-19 from Michael_Novakhov (12 sites) | 15h | |
|
|
|
| Disease X-19 Epidemiology from Michael_Novakhov (39 sites): Google Alert - covid-19... |
| Best BBQ (ribs, chicken, pork) – The Brickyard Pub & B.B.Q. ... and we've stuck with them for going... |
Disease X-19 from Michael_Novakhov (12 sites) | 15h | |
|
|
|
| Disease X-19 Epidemiology from Michael_Novakhov (39 sites): Google Alert - coronavirus... |
| The Pennsylvania Department of Health has updated COVID-19 statistics for ... Watch more stories about... |
Disease X-19 from Michael_Novakhov (12 sites) | 15h | |
|
|
|
| Disease X-19 Epidemiology from Michael_Novakhov (39 sites): Google Alert - coronavirus... |
| If the virus becomes established in wild animals like rats or squirrels, ... In a warning reminiscent... |
Disease X-19 from Michael_Novakhov (12 sites) | 15h | |
|
|
|
| Disease X-19 Epidemiology from Michael_Novakhov (39 sites): Google Alert - covid-19... |
| NEW HANOVER COUNTY, NC – Last week, the CDC announced new guidelines to help the public navigate the... |
Disease X-19 from Michael_Novakhov (12 sites) | 15h | |
|
|
|
| Chicago Public Schools outlines looser COVID protocols - Chalkbeat Chicago |
| Chicago Public Schools outlines looser COVID protocols Chalkbeat Chicago |
"COVID" - Google News | 15h | |
|
|
|
| Articles about health problems unrelated to COVID-19 vaccines - PolitiFact |
| Articles about health problems unrelated to COVID-19 vaccines PolitiFact |
"COVID-19" - Google News | 15h | |
|
|
|
| CMS fact sheets summarize status of Medicare COVID-19 waivers | AHA News - American... |
| CMS fact sheets summarize status of Medicare COVID-19 waivers | AHA News American Hospital Association |
"COVID-19" - Google News | 15h | |
|
|
|
| First youth COVID-19 death reported for Placer County - KTXL FOX 40 Sacramento |
| First youth COVID-19 death reported for Placer County KTXL FOX 40 Sacramento |
"COVID-19" - Google News | 15h | |
|
|
|
| COVID-19 — 35 new cases in 93561; Kern transmission rate is high again - Tehachapi... |
| COVID-19 — 35 new cases in 93561; Kern transmission rate is high again Tehachapi News |
"Covid-19" - Google News | 15h | |
|
|
|
| Covid: New variants could emerge from animals or people with chronic infections -... |
| Covid: New variants could emerge from animals or people with chronic infections Devon Live |
"Coronavirus in mink" - Google News | 16h | |
|
|
|
| West Virginia DHHR reports 4 new COVID-related deaths; hospitalizations drop to 338... |
| West Virginia DHHR reports 4 new COVID-related deaths; hospitalizations drop to 338 WV News |
"coronavirus news" - Google News | 16h | |
|
|
|
| Within-host genetic diversity of SARS-CoV-2 in the context of large-scale hospital-associated... |
| The COVID-19 pandemic has resulted in extensive surveillance of the genomic diversity of SARS-CoV-2.... |
bioRxiv Channel: COVID-19 SARS-CoV-2 preprints from medRxiv and bioRxiv | 16h | |
|
|
|
| Disease X-19 and Security from Michael_Novakhov (10 sites): Google Alert - coronavirus... |
| They looked at 1.25 million patients two years after their COVID ... High School employee on administrative... |
Disease X-19 from Michael_Novakhov (12 sites) | 16h | |
|
|
|
| Disease X-19 and Security from Michael_Novakhov (10 sites): Google Alert - coronavirus... |
| Thousands have been infected in the state's local lockups, dozens have been hospitalized and many have... |
Disease X-19 from Michael_Novakhov (12 sites) | 16h | |
|
|
|
| Disease X-19 and Security from Michael_Novakhov (10 sites): Google Alert - coronavirus... |
| https://apnews.com/article/gun-violence-covid-health-ap-fact-check- ... Justin Cole, a spokesperson for... |
Disease X-19 from Michael_Novakhov (12 sites) | 16h | |
|
|
|
| Disease X-19 and Security from Michael_Novakhov (10 sites): Google Alert - coronavirus... |
| Three men, including a Mafia hitman, have been charged in the killing of notorious Boston crime boss... |
Disease X-19 from Michael_Novakhov (12 sites) | 16h | |
|
|
|
| Disease X-19 and Security from Michael_Novakhov (10 sites): Google Alert - coronavirus... |
| There is data to back up the progressive groups' concerns. WSKG - Over 100 criminal justice and progressive... |
Disease X-19 from Michael_Novakhov (12 sites) | 16h | |
|
|
|
| Disease X-19 and Security from Michael_Novakhov (10 sites): Google Alert - coronavirus... |
| Researchers say Women may be at higher risk for long covid. ... Criminal Justice Meeting. Updated: 6... |
Disease X-19 from Michael_Novakhov (12 sites) | 16h | |
|
|
|
| Disease X-19 and Security from Michael_Novakhov (10 sites): Google Alert - coronavirus... |
| Justin Cole, a spokesperson for IRS Criminal Investigation, told the AP that the ... Denmark didn't 'ban'... |
Disease X-19 from Michael_Novakhov (12 sites) | 16h | |
|
|
|
| Disease X-19 and Security from Michael_Novakhov (10 sites): Google Alert - coronavirus... |
| FORT MACLEOD, AB - A Fort Macleod man faces charges related to a property crime investigation.The RCMP... |
Disease X-19 from Michael_Novakhov (12 sites) | 16h | |
|
|
|
| COVID hospitalizations in Wisconsin decreases; vaccine doses drops - Milwaukee Journal... |
| COVID hospitalizations in Wisconsin decreases; vaccine doses drops Milwaukee Journal Sentinel |
"COVID" - Google News | 16h | |
|
|
|
| Film Review: Bernard Rose's COVID drama 'Traveling Light' - Vulture |
| Film Review: Bernard Rose's COVID drama 'Traveling Light' Vulture |
"COVID" - Google News | 16h | |
|
|
|
| UMass Amherst releases fall COVID-19 policies - Western Massachusetts News |
| UMass Amherst releases fall COVID-19 policies Western Massachusetts News |
"COVID" - Google News | 16h | |
|
|
|
| Round Rock school board approves 5 days of COVID leave for employees - Austin American-Statesman |
| Round Rock school board approves 5 days of COVID leave for employees Austin American-Statesman |
"COVID" - Google News | 16h | |
|
|
|
| N.J. reports 2,092 COVID cases, 7 deaths; only a third of state counties in 'high'... |
| N.J. reports 2,092 COVID cases, 7 deaths; only a third of state counties in 'high' risk, CDC says NJ.com |
"COVID" - Google News | 16h | |
|
|
|
| UVA Health provides update on COVID-19 related hospitalizations - NBC 29 |
| UVA Health provides update on COVID-19 related hospitalizations NBC 29 |
"COVID-19" - Google News | 16h | |
|
|
|
| Summit County COVID-19 incidence rate dips for another week - Summit Daily |
| Summit County COVID-19 incidence rate dips for another week Summit Daily |
"COVID-19" - Google News | 16h | |
|
|
|
| Tucson nightclub wins $1.6M in COVID-19 lockout lawsuit - FOX 10 News Phoenix |
| Tucson nightclub wins $1.6M in COVID-19 lockout lawsuit FOX 10 News Phoenix |
"COVID-19" - Google News | 16h | |
|
|
|
| The type and frequency of animals coming down with COVID is trying to tell us something... |
| The type and frequency of animals coming down with COVID is trying to tell us something about the future... |
"COVID-19" - Google News | 16h | |
|
|
|
| Clinical trials for new 'game changing' Moderna COVID-19 booster begins in Jacksonville... |
| Clinical trials for new 'game changing' Moderna COVID-19 booster begins in Jacksonville WJXT News4JAX... |
"Covid-19" - Google News | 16h | |
|
|
|
| COVID-19 death toll reaches 1,300; 2,073 active cases - Amarillo Globe-News |
| COVID-19 death toll reaches 1,300; 2,073 active cases Amarillo Globe-News |
"Covid-19" - Google News | 16h | |
|
|
|
| COVID-19 Is Still Causing Drug Shortages That Impact Cancer Care - Cancer Therapy... |
| COVID-19 Is Still Causing Drug Shortages That Impact Cancer Care Cancer Therapy Advisor |
"Covid-19" - Google News | 16h | |
|
|
|
| Kim Jung Un praises military medics after declaring victory over COVID last week... |
| Kim Jung Un praises military medics after declaring victory over COVID last week Fox News |
"coronavirus news" - Google News | 16h | |
|
|
|
| New omicron offshoot ticks up in US: 4 notes - Becker's Hospital Review |
| New omicron offshoot ticks up in US: 4 notes Becker's Hospital Review |
"Omicron" - Google News | 16h | |
|
|
|
| P.E.I. payout for private long-term care backdated to year before Omicron wave -... |
| P.E.I. payout for private long-term care backdated to year before Omicron wave Saltwire |
"Omicron" - Google News | 16h | |
|
|
|
| What comes after Omicron? - RNZ |
| What comes after Omicron? RNZ |
"Omicron" - Google News | 16h | |
|
|
|
| Over half of people infected with the omicron variant didn't know it, a study finds... |
| Over half of people infected with the omicron variant didn't know it, a study finds Boise State Public... |
"Omicron" - Google News | 16h | |
|
|
|
| Demographic and Outcome Characteristics of Children Hospitalized with Acute COVID-19... |
| Direct comparisons of pediatric hospitalizations for acute COVID-19 and multisystem inflammatory syndrome... |
bioRxiv Channel: COVID-19 SARS-CoV-2 preprints from medRxiv and bioRxiv | 16h | |
|
|
|
| Disease X-19 Epidemiology from Michael_Novakhov (39 sites): Google Alert - covid-19... |
| Popular Program Boosts Tennessee Agribusinesses. Friday, August 19, 2022 | 02:39pm ... Laurel Hill Processing... |
Disease X-19 from Michael_Novakhov (12 sites) | 16h | |
|
|
|
| Disease X-19 Epidemiology from Michael_Novakhov (39 sites): Google Alert - covid-19... |
| Health Care Worker Bonus Program Information. ... public health crisis and turned our state into a model... |
Disease X-19 from Michael_Novakhov (12 sites) | 16h | |
|
|
|
| Disease X-19 General Issues from Michael_Novakhov (5 sites): Google Alert - coronavirus:... |
| A team led by an Indian-origin researcher has discovered a key vulnerability across all major variants... |
Disease X-19 from Michael_Novakhov (12 sites) | 16h | |
|
|
|
| Disease X-19 General Issues from Michael_Novakhov (5 sites): Google Alert - coronavirus:... |
| This infographic provides a quick view of the coronavirus (COVID-19) situation in Australia on 18 August... |
Disease X-19 from Michael_Novakhov (12 sites) | 16h | |
|
|
|
| Disease X-19 General Issues from Michael_Novakhov (5 sites): Google Alert - coronavirus:... |
| What can statistics tell us about coronavirus in Wales? Here we update some of the key weekly and monthly... |
Disease X-19 from Michael_Novakhov (12 sites) | 16h | |
|
|
|
| Disease X-19 General Issues from Michael_Novakhov (5 sites): Google Alert - coronavirus:... |
| Tunis, Tunisia (PANA) - Tunisia recorded on 17 August 181 new confirmed infections of coronavirus (COVID-19),... |
Disease X-19 from Michael_Novakhov (12 sites) | 16h | |
|
|
|
| Disease X-19 Epidemiology from Michael_Novakhov (39 sites): Google Alert - covid-19... |
| The explosion at TECO's Big Bend plant near Tampa happened when an ... The workers died and several more... |
Disease X-19 from Michael_Novakhov (12 sites) | 16h | |
|
|
|
| Disease X-19 General Issues from Michael_Novakhov (5 sites): Google Alert - coronavirus:... |
| Case rates across the Commonwealth continue to decline slowly. The effective reproduction number (Râ‚‘)... |
Disease X-19 from Michael_Novakhov (12 sites) | 16h | |
|
|
|
| Disease X-19 Epidemiology from Michael_Novakhov (39 sites): Google Alert - covid-19... |
| Cases of COVID-19 in North Dakota dropped substantially this week, and the risk for coronavirus transmission... |
Disease X-19 from Michael_Novakhov (12 sites) | 16h | |
|
|
|
| Disease X-19 Epidemiology from Michael_Novakhov (39 sites): Google Alert - covid-19... |
| California lawmakers this month are considering a fast food bill that would significantly shift the relationship... |
Disease X-19 from Michael_Novakhov (12 sites) | 16h | |
|
|
|
| Disease X-19 Epidemiology from Michael_Novakhov (39 sites): Google Alert - covid-19... |
| Updated: Aug 19, 2022 / 12:49 PM EDT. SHARE. TAMPA, Fla. ... The explosion killed five TECO workers at... |
Disease X-19 from Michael_Novakhov (12 sites) | 16h | |
|
|
|
| Disease X-19 Epidemiology from Michael_Novakhov (39 sites): Google Alert - covid-19... |
| Image courtesy of SPX FLOW Inc. August 19, 2022. KEYWORDS aseptic processing / dairy equipment technology... |
Disease X-19 from Michael_Novakhov (12 sites) | 16h | |
|
|
|
| Disease X-19 Epidemiology from Michael_Novakhov (39 sites): Google Alert - covid-19... |
| Published: Aug 19, 2022 ... The Trump Administration's Section 1115 waiver policy emphasized work requirements... |
Disease X-19 from Michael_Novakhov (12 sites) | 16h | |
|
|
|
| Disease X-19 Epidemiology from Michael_Novakhov (39 sites): Google Alert - covid-19... |
| A group of fired Starbucks employees celebrate the result of a vote to unionize one of the ... Taco Bell... |
Disease X-19 from Michael_Novakhov (12 sites) | 16h | |
|
|
|
| Disease X-19 Epidemiology from Michael_Novakhov (39 sites): Google Alert - sweden... |
| An FDA advisory committee voted unanimously Thursday to recommend Moderna's COVID-19 vaccine as a booster... |
Disease X-19 from Michael_Novakhov (12 sites) | 16h | |
|
|
|
| Disease X-19 Epidemiology from Michael_Novakhov (39 sites): Google Alert - covid-19... |
| COVID-19 hurt nonprofits, youth and seniors. ... reducing social isolation, connecting them to volunteer... |
Disease X-19 from Michael_Novakhov (12 sites) | 16h | |
|
|
|
| Disease X-19 Epidemiology from Michael_Novakhov (39 sites): Google Alert - covid-19... |
| This week, videos of hazmat-suited health workers sticking cotton swabs into the mouths of fish and crabs... |
Disease X-19 from Michael_Novakhov (12 sites) | 16h | |
|
|
|
| Disease X-19 General Issues from Michael_Novakhov (5 sites): Google Alert - coronavirus:... |
| As of Friday, Virginia is reporting 2011057 cases of the coronavirus across the Commonwealth since March... |
Disease X-19 from Michael_Novakhov (12 sites) | 16h | |
|
|
|
| Disease X-19 General Issues from Michael_Novakhov (5 sites): Google Alert - coronavirus:... |
| 4.6, Current Symptoms. Here's what you need to know about the coronavirus pandemic across Illinois today.... |
Disease X-19 from Michael_Novakhov (12 sites) | 16h | |
|
|
|
| New study suggests covid increases risks of brain disorders - The Washington Post |
| New study suggests covid increases risks of brain disorders The Washington Post |
"COVID" - Google News | 16h | |
|
|
|
| California coronavirus updates: Despite struggles, California health officials say... |
| California coronavirus updates: Despite struggles, California health officials say COVID helped monkeypox... |
"COVID" - Google News | 16h | |
|
|
|
| Minnesota's COVID plateau - a new normal? - MPR News |
| Minnesota's COVID plateau - a new normal? MPR News |
"COVID" - Google News | 16h | |
|
|
|
| Eau Claire, Monroe Counties see increase in level of COVID-19 activity - WEAU |
| Eau Claire, Monroe Counties see increase in level of COVID-19 activity WEAU |
"COVID-19" - Google News | 16h | |
|
|
|
| As Placer County confirms first pediatric COVID-19 death, Public Health encourages... |
| As Placer County confirms first pediatric COVID-19 death, Public Health encourages residents to stay... |
"Covid-19" - Google News | 17h | |
|
|
|
| Study did not find vaccines increased COVID reinfection - The Associated Press -... |
| Study did not find vaccines increased COVID reinfection The Associated Press - en Español |
"coronavirus news" - Google News | 17h | |
|
|
|
| AP PHOTOS: Brazil slave descendants revive rites after COVID - ABC News |
| AP PHOTOS: Brazil slave descendants revive rites after COVID ABC News |
"coronavirus news" - Google News | 17h | |
|
|
|
| FDA asks Pfizer to test second Paxlovid course in patients with COVID rebound - Reuters |
| FDA asks Pfizer to test second Paxlovid course in patients with COVID rebound Reuters |
"COVID" - Google News | 17h | |
|
|
|
| Less Illinois counties at medium risk for COVID-19 spread, IDPH still cautious -... |
| Less Illinois counties at medium risk for COVID-19 spread, IDPH still cautious WGEM |
"COVID" - Google News | 17h | |
|
|
|
| Biden's long Covid plan is a good start. But it needs to go further - STAT |
| Biden's long Covid plan is a good start. But it needs to go further STAT |
"COVID" - Google News | 17h | |
|
|
|
| Reinforcement sensitivity theory may predict COVID-19 infection outcome and vulnerability |
| submitted by /u/BurnerAcc2020 [link] [comments] |
| |
|
|
|
| Omicron-specific COVID-19 booster may be available in a few weeks, officials say... |
| Omicron-specific COVID-19 booster may be available in a few weeks, officials say The Seattle Times |
"Covid-19" - Google News | 17h | |
|
|
|
| Expanding the attack surface: Robust profiling attacks threaten the privacy of sparse... |
| Expanding the attack surface: Robust profiling attacks threaten the privacy of sparse behavioral data Science |
"Coronavirus in meat plants" - Google News | 17h | |
|
|
|
| Over half of people infected with the omicron variant didn't know it, a study finds... |
| Over half of people infected with the omicron variant didn't know it, a study finds Interlochen |
"Omicron" - Google News | 17h | |
|
|
|
| Yale, Covid-Test Doc Spar Over Payments - New Haven Independent |
| Yale, Covid-Test Doc Spar Over Payments New Haven Independent |
"COVID" - Google News | 17h | |
|
|
|
| Connecticut gaming revenue rebounding from COVID-19 - The Center Square |
| Connecticut gaming revenue rebounding from COVID-19 The Center Square |
"COVID-19" - Google News | 17h | |
|
|
|
| Coronary Microvascular Health in Patients With Prior COVID-19 Infection |
| submitted by /u/icloudbug [link] [comments] |
| |
|
|
|
| COVID-19 Scan for Aug 19, 2022 - CIDRAP |
| COVID-19 Scan for Aug 19, 2022 CIDRAP |
"Covid-19" - Google News | 18h | |
|
|
|
| SEVENTEEN's Mingyu Tests Positive for COVID-19 - Billboard |
| SEVENTEEN's Mingyu Tests Positive for COVID-19 Billboard |
"Covid-19" - Google News | 18h | |
|
|
|
| Introducing COVID-19 Vaccines to Parents of Infants and Toddlers - Pharmacy Times |
| Introducing COVID-19 Vaccines to Parents of Infants and Toddlers Pharmacy Times |
"Covid-19" - Google News | 18h | |
|
|
|
| D.C. spending federal COVID-19 relief on $1,000 in back-to-school payments to needy... |
| D.C. spending federal COVID-19 relief on $1,000 in back-to-school payments to needy families Washington... |
"Covid-19" - Google News | 18h | |
|
|
|
| Weekly COVID-19 cases fall in North Dakota; Morton County risk level downgraded -... |
| Weekly COVID-19 cases fall in North Dakota; Morton County risk level downgraded Bismarck Tribune |
"Covid-19" - Google News | 18h | |
|
|
|
| Rat sightings rise in Montclair - Montclair Local |
| Rat sightings rise in Montclair Montclair Local |
"Coronavirus in rodents" - Google News | 18h | |
|
|
|
| SGMC reports COVID-19 surge - Valdosta Daily Times |
| SGMC reports COVID-19 surge Valdosta Daily Times |
"Coronavirus in rodents" - Google News | 18h | |
|
|
|
| Tucson nightclub wins $1.6M in COVID-19 lockout lawsuit - The Associated Press -... |
| Tucson nightclub wins $1.6M in COVID-19 lockout lawsuit The Associated Press - en Español |
"coronavirus news" - Google News | 18h | |
|
|
|
| Health Canada approves 1st COVID-19 booster for kids 5-11 - Global News |
| Health Canada approves 1st COVID-19 booster for kids 5-11 Global News |
"coronavirus news" - Google News | 18h | |
|
|
|
| Keeping your child safe against COVID-19, monkey pox this school year - The Dallas... |
| Keeping your child safe against COVID-19, monkey pox this school year The Dallas Morning News |
"COVID" - Google News | 18h | |
|
|
|
| Religious Maine Health-care Workers Lose Suit Over Covid Vaccine - Bloomberg Law |
| Religious Maine Health-care Workers Lose Suit Over Covid Vaccine Bloomberg Law |
"COVID" - Google News | 18h | |
|
|
|
| Confused about how long to isolate with COVID? The most ethical, scientifically sound... |
| Confused about how long to isolate with COVID? The most ethical, scientifically sound timeline looks... |
"COVID" - Google News | 18h | |
|
|
|
| Should you charge COVID-positive guests a fee for missing their reservation? - Restaurant... |
| Should you charge COVID-positive guests a fee for missing their reservation? Restaurant Business Online |
"COVID" - Google News | 18h | |
|
|
|
| Six northeast Wisconsin counties experiencing high levels of COVID-19 - WeAreGreenBay.com |
| Six northeast Wisconsin counties experiencing high levels of COVID-19 WeAreGreenBay.com |
"Covid-19" - Google News | 18h | |
|
|
|
| Area health officials brace for COVID-19, flu as school starts - Joplin Globe |
| Area health officials brace for COVID-19, flu as school starts Joplin Globe |
"Covid-19" - Google News | 18h | |
|
|
|
| Mayor's press conference: COVID-19 numbers declining | | athensmessenger.com - Athens... |
| Mayor's press conference: COVID-19 numbers declining | | athensmessenger.com Athens Messenger |
"Covid-19" - Google News | 18h | |
|
|
|
| What do I need to know about monkeypox now? - Pennsylvania State University |
| What do I need to know about monkeypox now? Pennsylvania State University |
"Coronavirus in rodents" - Google News | 18h | |
|
|
|
| Vast majority of the youngest Americans remain unvaccinated against COVID - ABC News |
| Vast majority of the youngest Americans remain unvaccinated against COVID ABC News |
"coronavirus news" - Google News | 18h | |
|
|
|
| Over half of people infected with the omicron variant didn't know it, a study finds... |
| Over half of people infected with the omicron variant didn't know it, a study finds Ideastream |
"Omicron" - Google News | 18h | |
|
|
|
| UC research examines barriers to treatment of COVID-19 in local Latinx families -... |
| UC research examines barriers to treatment of COVID-19 in local Latinx families University of Cincinnati |
"COVID-19" - Google News | 18h | |
|
|
|
| CDC updates COVID-19 guidelines on safeguards, isolation - Communications and Outreach... |
| CDC updates COVID-19 guidelines on safeguards, isolation - Communications and Outreach - Communications... |
"COVID" - Google News | 18h | |
|
|
|
| COVID-19 cases continue slow decline in Northern Virginia - Inside NoVA |
| COVID-19 cases continue slow decline in Northern Virginia Inside NoVA |
"Covid-19" - Google News | 19h | |
|
|
|
| What's going on with polio, monkeypox, and COVID-19 - Contemporary Pediatrics |
| What's going on with polio, monkeypox, and COVID-19 Contemporary Pediatrics |
"Covid-19" - Google News | 19h | |
|
|
|
| Las Vegas Resident Indicted For COVID-19 Relief Fraud Scheme - Department of Justice |
| Las Vegas Resident Indicted For COVID-19 Relief Fraud Scheme Department of Justice |
"COVID-19" - Google News | 19h | |
|
|
|
| Vt. health officials say state is prepared for new COVID booster - WCAX |
| Vt. health officials say state is prepared for new COVID booster WCAX |
"COVID" - Google News | 19h | |
|
|
|
| Which COVID boosters to take and when: a guide for the perplexed - Nature.com |
| Which COVID boosters to take and when: a guide for the perplexed Nature.com |
"COVID" - Google News | 19h | |
|
|
|
| Press Release | Press Releases | Newsroom | U.S - Senator Bill Cassidy |
| Press Release | Press Releases | Newsroom | U.S Senator Bill Cassidy |
"Covid-19" - Google News | 19h | |
|
|
|
| City of Milwaukee Weekly COVID-19 Update - August 19 - City of Milwaukee |
| City of Milwaukee Weekly COVID-19 Update - August 19 City of Milwaukee |
"coronavirus news" - Google News | 19h | |
|
|
|
| AP PHOTOS: Brazil slave descendants revive rites after COVID - The Associated Press... |
| AP PHOTOS: Brazil slave descendants revive rites after COVID The Associated Press - en Español |
"coronavirus news" - Google News | 19h | |
|
|
|
| Metformin, Ivermectin, Fluvoxamine Do Not Prevent Severe COVID-19 - HealthDay News |
| Metformin, Ivermectin, Fluvoxamine Do Not Prevent Severe COVID-19 HealthDay News |
"coronavirus news" - Google News | 19h | |
|
|
|
| Designing the next-generation clinical care pathway for Alzheimer's disease - Nature.com |
| Designing the next-generation clinical care pathway for Alzheimer's disease Nature.com |
"Coronavirus Origins Are Still Uncertain - US Intel Probe" - Google News | 19h | |
|
|
|
| Omicron-specific COVID-19 booster may be available soon - Journal Inquirer |
| Omicron-specific COVID-19 booster may be available soon Journal InquirerOmicron-tweaked vaccines could... |
"Omicron" - Google News | 19h | |
|
|
|
| New Hanover County shares updated COVID-19 guidelines - WECT |
| New Hanover County shares updated COVID-19 guidelines WECT |
"COVID-19" - Google News | 19h | |
|
|
|
| Non-pharmaceutical interventions and urban vehicle mobility in Seoul during the COVID-19... |
| submitted by /u/BurnerAcc2020 [link] [comments] |
| |
|
|
|
| Washtenaw County returns to 'high' COVID level, says CDC - WDIV ClickOnDetroit |
| Washtenaw County returns to 'high' COVID level, says CDC WDIV ClickOnDetroit |
"COVID" - Google News | 19h | |
|
|
|
| Kushner knew Trump felt better after COVID-19 when he asked for McDonald's - WANE |
| Kushner knew Trump felt better after COVID-19 when he asked for McDonald's WANE |
"COVID" - Google News | 19h | |
|
|
|
| All of Eastern Carolina again high-risk for spread of COVID-19 - WITN |
| All of Eastern Carolina again high-risk for spread of COVID-19 WITN |
"Covid-19" - Google News | 20h | |
|
|
|
| Colorado COVID metrics continue to drop - FOX 31 Denver |
| Colorado COVID metrics continue to drop FOX 31 Denver |
"coronavirus news" - Google News | 20h | |
|
|
|
| Number of PA counties at high COVID community levels up to 14. Where the CDC says... |
| Number of PA counties at high COVID community levels up to 14. Where the CDC says to mask Centre Daily... |
"coronavirus news" - Google News | 20h | |
|
|
|
| Is It COVID or Long COVID? Your Organs May Know - WebMD |
| Is It COVID or Long COVID? Your Organs May Know WebMD |
"coronavirus news" - Google News | 20h | |
|
|
|
| Covid Stocks Face Their Next Challenge And There Are Billions Of Dollars At Stake... |
| Covid Stocks Face Their Next Challenge And There Are Billions Of Dollars At Stake Investor's Business... |
"coronavirus news" - Google News | 20h | |
|
|
|
| Denville Schools Put COVID Rules in Rearview Mirror - TAPinto.net |
| Denville Schools Put COVID Rules in Rearview Mirror TAPinto.net |
"coronavirus news" - Google News | 20h | |
|
|
|
| Report Finds "Mix-and-Match" COVID-19 Booster Approach More Effective - Contagionlive.com |
| Report Finds "Mix-and-Match" COVID-19 Booster Approach More Effective Contagionlive.com |
"COVID-19" - Google News | 20h | |
|
|
|
| Evaluation of publication bias for 12 clinical trials of molnupiravir to treat SARS-CoV-2... |
| submitted by /u/Bifobe [link] [comments] |
| |
|
|
|
| How China's strict Covid policies led to supply chains bottlenecks - CNBC |
| How China's strict Covid policies led to supply chains bottlenecks CNBC |
"COVID" - Google News | 20h | |
|
|
|
| Surgical procedure volumes dropped during COVID-19 peak - Medical Xpress |
| Surgical procedure volumes dropped during COVID-19 peak Medical Xpress |
"Covid-19" - Google News | 20h | |
|
|
|
| UVA COVID-19 Modeling Weekly Update - Coronavirus - Virginia Department of Health |
| UVA COVID-19 Modeling Weekly Update - Coronavirus Virginia Department of Health |
"Covid-19" - Google News | 20h | |
|
|
|
| Entry of COVID-19 case backlog from largest surge yet is now complete - State of... |
| Entry of COVID-19 case backlog from largest surge yet is now complete - State of Reform State of Reform |
"Covid-19" - Google News | 20h | |
|
|
|
| Oral Surgeon Renews Suit Against Rhode Island Covid-19 Vaccine Mandate, as CDC Eases... |
| Oral Surgeon Renews Suit Against Rhode Island Covid-19 Vaccine Mandate, as CDC Eases Guidelines GlobeNewswire |
"Covid-19" - Google News | 20h | |
|
|
|
| Monkeypox vs. COVID-19 - American Society for Microbiology |
| Monkeypox vs. COVID-19 American Society for Microbiology |
"Omicron and rodents" - Google News | 20h | |
|
|
|
| Covid infections in UK continue to fall - BBC |
| Covid infections in UK continue to fall BBC |
"coronavirus news" - Google News | 20h | |
|
|
|
| COVID part two | Opinion | news-expressky.com - Appalachian News-Express |
| COVID part two | Opinion | news-expressky.com Appalachian News-Express |
"coronavirus news" - Google News | 20h | |
|
|
|
| The Norwegians Should Not Have Killed Freya the Walrus Current Affairs - Current... |
| The Norwegians Should Not Have Killed Freya the Walrus Current Affairs Current Affairs |
"Coronavirus in mink" - Google News | 20h | |
|
|
|
| Porirua powers forward in the face of Omicron - Stuff |
| Porirua powers forward in the face of Omicron Stuff |
"Omicron" - Google News | 20h | |
|
|
|
| Covid 19 Omicron outbreak: Analysis - Covid death reporting explained - New Zealand... |
| Covid 19 Omicron outbreak: Analysis - Covid death reporting explained New Zealand Herald |
"Omicron" - Google News | 20h | |
|
|
|
| Maharashtra: BA2.75 emerging as dominant Omicron variant across state - Free Press... |
| Maharashtra: BA2.75 emerging as dominant Omicron variant across state Free Press Journal |
"Omicron" - Google News | 20h | |
|
|
|
| DeSoto ISD still enforcing COVID-19 mask mandate - FOX 4 News Dallas-Fort Worth |
| DeSoto ISD still enforcing COVID-19 mask mandate FOX 4 News Dallas-Fort Worth |
"COVID-19" - Google News | 20h | |
|
|
|
| Epistasis lowers the genetic barrier to SARS-CoV-2 neutralizing antibody escape |
| submitted by /u/enterpriseF-love [link] [comments] |
| |
|
|
|
| Real-world study details average duration of infectiousness for COVID-19 |
| submitted by /u/Peeecee7896 [link] [comments] |
| |
|
|
|
| SUNY orders HVCC to comply with system-wide COVID rules - WAMC |
| SUNY orders HVCC to comply with system-wide COVID rules WAMC |
"COVID" - Google News | 20h | |
|
|
|
| MPS drops mask requirement, goes optional based on CDC COVID level - Milwaukee Journal... |
| MPS drops mask requirement, goes optional based on CDC COVID level Milwaukee Journal Sentinel |
"COVID" - Google News | 20h | |
|
|
|
| COVID-19 Update: DCPS Loosens COVID Rules - WCP - Washington City Paper |
| COVID-19 Update: DCPS Loosens COVID Rules - WCP Washington City Paper |
"Covid-19" - Google News | 21h | |
|
|
|
| Unbiased discovery of autoantibodies associated with severe COVID-19 via genome-scale... |
| Unbiased discovery of autoantibodies associated with severe COVID-19 via genome-scale self-assembled... |
"Covid-19" - Google News | 21h | |
|
|
|
| Eligible Connecticut households to receive one-time, back-to-school, COVID-19 relief... |
| Eligible Connecticut households to receive one-time, back-to-school, COVID-19 relief benefit Hartford... |
"Covid-19" - Google News | 21h | |
|
|
|
| COVID count stays at 9 at Wailuku jail | News, Sports, Jobs - Maui News |
| COVID count stays at 9 at Wailuku jail | News, Sports, Jobs Maui News |
"coronavirus news" - Google News | 21h | |
|
|
|
| Man pleads guilty to illegally distributing 'COVID' drug - Citizentribune |
| Man pleads guilty to illegally distributing 'COVID' drug Citizentribune |
"coronavirus news" - Google News | 21h | |
|
|
|
| Travis Barker tests positive for coronavirus | | news-journal.com - Longview News-Journal |
| Travis Barker tests positive for coronavirus | | news-journal.com Longview News-Journal |
"coronavirus news" - Google News | 21h | |
|
|
|
| Travis Barker tests positive for coronavirus | Entertainment - News- Graphic |
| Travis Barker tests positive for coronavirus | Entertainment News- Graphic |
"coronavirus news" - Google News | 21h | |
|
|
|
| CDC Map: Masks urged for 60 Virginia localities, including parts of Metro Richmond... |
| CDC Map: Masks urged for 60 Virginia localities, including parts of Metro Richmond CBS 6 News Richmond... |
"coronavirus news" - Google News | 21h | |
|
|
|
| Probe blames fired supervisor for New Haven's spoiled COVID-19 vaccines - New Haven... |
| Probe blames fired supervisor for New Haven's spoiled COVID-19 vaccines New Haven Register |
"COVID-19" - Google News | 21h | |
|
|
|
| COVID-19 Vaccine Implementation Analysis & Insights - 18 August 2022 - World Health... |
| COVID-19 Vaccine Implementation Analysis & Insights - 18 August 2022 World Health Organization |
"COVID-19" - Google News | 21h | |
|
|
|
| ANYWHERE BUT HERE China now insists the pandemic didn't start within its borders.... |
| submitted by /u/anthonyolszewski [link] [comments] |
| |
|
|
|
| Thrombosis with thrombocytopenia after AZD1222 (ChAdOx1 nCov-19) vaccination: Case... |
| submitted by /u/BurnerAcc2020 [link] [comments] |
| |
|
|
|
| Despite COVID, Class of 2022 PA graduates celebrate success through challenges -... |
| Despite COVID, Class of 2022 PA graduates celebrate success through challenges Medical University of... |
"COVID" - Google News | 21h | |
|
|
|
| Cynthia Chestnut, Santa Fe's Ed Book had COVID at Souls to Polls event - Gainesville... |
| Cynthia Chestnut, Santa Fe's Ed Book had COVID at Souls to Polls event Gainesville Sun |
"COVID" - Google News | 21h | |
|
|
|
| Canada OKs Pfizer COVID booster for kids 5-11, sees monkeypox cases slow - Reuters |
| Canada OKs Pfizer COVID booster for kids 5-11, sees monkeypox cases slow Reuters |
"COVID" - Google News | 21h | |
|
|
|
| FEMA paid $46M for Louisiana COVID funeral expenses - New Orleans CityBusiness |
| FEMA paid $46M for Louisiana COVID funeral expenses New Orleans CityBusiness |
"COVID" - Google News | 21h | |
|
|
|
| Study says risk of long COVID remains high 2 years after initial infection - WLOX |
| Study says risk of long COVID remains high 2 years after initial infection WLOX |
"COVID" - Google News | 21h | |
|
|
|
| COVID-19: A Direct Viral Attack on the Brain - Psychiatric Times |
| COVID-19: A Direct Viral Attack on the Brain Psychiatric Times |
"Covid-19" - Google News | 21h | |
|
|
|
| This diabetes drug can reduce total Covid-19 deaths, hospitalisation by half, finds... |
| This diabetes drug can reduce total Covid-19 deaths, hospitalisation by half, finds study | Mint Mint |
"Covid-19" - Google News | 21h | |
|
|
|
| Natural substances show promise against coronavirus - Phys.org |
| Natural substances show promise against coronavirus Phys.org |
"coronavirus news" - Google News | 21h | |
|
|
|
| quinn Doesn't Want the Cheat Codes - officemagazine.net |
| quinn Doesn't Want the Cheat Codes officemagazine.net |
"aggressive rats in new york city" - Google News | 21h | |
|
|
|
| Omicron-specific COVID-19 booster may be available in a few weeks, officials say... |
| Omicron-specific COVID-19 booster may be available in a few weeks, officials say The Keene Sentinel |
"Omicron" - Google News | 21h | |
|
|
|
| Researchers Are Working on a New Rapid COVID-19 Immunity Test - TIME |
| Researchers Are Working on a New Rapid COVID-19 Immunity Test TIME |
"COVID-19" - Google News | 21h | |
|
|
|
| CDC, amid criticism for COVID-19 response, plans reorganization as public health... |
| CDC, amid criticism for COVID-19 response, plans reorganization as public health threats grow Healthcare... |
"COVID-19" - Google News | 21h | |
|
|
|
| First Structure of Key COVID Enzyme at Human Body Temperature |
| submitted by /u/beamdriver [link] [comments] |
| |
|
|
|
| Drew Lock is "really sick" from COVID, could start preseason finale - NBC Sports |
| Drew Lock is "really sick" from COVID, could start preseason finale NBC Sports |
"COVID" - Google News | 22h | |
|
|
|
| mRNA Vaccines for RSV, Flu, COVID-19 Could Change Immunizations Landscape - Pharmacy... |
| mRNA Vaccines for RSV, Flu, COVID-19 Could Change Immunizations Landscape Pharmacy Times |
"Covid-19" - Google News | 22h | |
|
|
|
| COVID-19 and the upcoming school year | Education | nrtoday.com - NRToday.com |
| COVID-19 and the upcoming school year | Education | nrtoday.com NRToday.com |
"Covid-19" - Google News | 22h | |
|
|
|
| Grand Rapids Public School District releases new COVID-19 guidance - WZZM13.com |
| Grand Rapids Public School District releases new COVID-19 guidance WZZM13.com |
"Covid-19" - Google News | 22h | |
|
|
|
| Travis Barker tests positive for coronavirus | Entertainment | shelbynews.com - Shelbynews |
| Travis Barker tests positive for coronavirus | Entertainment | shelbynews.com Shelbynews |
"coronavirus news" - Google News | 22h | |
|
|
|
| I don't believe LA County's COVID death totals. Here's why - LA Daily News |
| I don't believe LA County's COVID death totals. Here's why LA Daily News |
"coronavirus news" - Google News | 22h | |
|
|
|
| Transit woes mount for Boston's beleaguered subway riders - The Associated Press... |
| Transit woes mount for Boston's beleaguered subway riders The Associated Press - en Español |
"aggressive rats in new york city" - Google News | 22h | |
|
|
|
| Omicron And Acquisitions Push Up Galenica's Swiss OTC Sales By A Third - HBW Insight |
| Omicron And Acquisitions Push Up Galenica's Swiss OTC Sales By A Third HBW Insight |
"Omicron" - Google News | 22h | |
|
|
|
| COVID-19 spread in Travis and Williamson counties drops to 'low' level - KUT |
| COVID-19 spread in Travis and Williamson counties drops to 'low' level KUT |
"Covid-19" - Google News | 22h | |
|
|
|
| Travis Barker tests positive for coronavirus | Entertainment News | wfmz.com - 69News... |
| Travis Barker tests positive for coronavirus | Entertainment News | wfmz.com 69News WFMZ-TV |
"coronavirus news" - Google News | 22h | |
|
|
|
| Virginia sees 2,721 new coronavirus cases Friday, 17,183 new cases in the last week... |
| Virginia sees 2,721 new coronavirus cases Friday, 17,183 new cases in the last week WSLS 10 |
"coronavirus news" - Google News | 22h | |
|
|
|
| Seahawks QB options: Will Geno Smith's injury, Drew Lock's COVID prompt Seattle to... |
| Seahawks QB options: Will Geno Smith's injury, Drew Lock's COVID prompt Seattle to add another quarterback? Sporting... |
"coronavirus news" - Google News | 22h | |
|
|
|
| A-level results: Deaf students 'proud' after Covid mask struggles - BBC |
| A-level results: Deaf students 'proud' after Covid mask struggles BBC |
"coronavirus news" - Google News | 22h | |
|
|
|
| Omicron-specific COVID-19 booster may be available in a few weeks, officials say... |
| Omicron-specific COVID-19 booster may be available in a few weeks, officials say York Dispatch |
"Omicron" - Google News | 22h | |
|
|
|
| Taiwan detects local Omicron BA.4 cases, identified as family cluster - Xinhua |
| Taiwan detects local Omicron BA.4 cases, identified as family cluster Xinhua |
"Omicron" - Google News | 22h | |
|
|
|
| Charted: US medical tourism dollars lost to Covid-19 - The Daily Briefing |
| Charted: US medical tourism dollars lost to Covid-19 The Daily Briefing |
"COVID-19" - Google News | 22h | |
|
|
|
| New COVID-19 cases gradually declining across area | Local News | rockymounttelegram.com... |
| New COVID-19 cases gradually declining across area | Local News | rockymounttelegram.com Rocky Mount... |
"COVID-19" - Google News | 22h | |
|
|
|
| A Chinese city is getting roasted online for demanding that fishermen bring fish... |
| A Chinese city is getting roasted online for demanding that fishermen bring fish and crabs in for COVID-19... |
"Coronavirus in fish and seafood" - Google News | 22h | |
|
|
|
| T cell immunity to COVID-19 vaccines |
| submitted by /u/enterpriseF-love [link] [comments] |
| |
|
|
|
| Neurological and psychiatric risk trajectories after SARS-CoV-2 infection: an analysis... |
| submitted by /u/cos [link] [comments] |
| |
|
|
|
| DHHR updates latest COVID case numbers - West Virginia MetroNews |
| DHHR updates latest COVID case numbers West Virginia MetroNews |
"COVID" - Google News | 23h | |
|
|
|
| State update for COVID-19 – Wednesday, August 17 - WNEP Scranton/Wilkes-Barre |
| State update for COVID-19 – Wednesday, August 17 WNEP Scranton/Wilkes-Barre |
"Covid-19" - Google News | 23h | |
|
|
|
| The US government will no longer pay for Covid-19 vaccines, treatments - The Daily... |
| The US government will no longer pay for Covid-19 vaccines, treatments The Daily Briefing |
"Covid-19" - Google News | 23h | |
|
|
|
| Covid-19 roundup: Could a longer course of Paxlovid prevent viral rebound? - The... |
| Covid-19 roundup: Could a longer course of Paxlovid prevent viral rebound? The Daily Briefing |
"Covid-19" - Google News | 23h | |
|
|
|
| Travis Barker contracts COVID-19 two months after hospitalization - Page Six |
| Travis Barker contracts COVID-19 two months after hospitalization Page Six |
"Covid-19" - Google News | 23h | |
|
|
|
| Anthony Joshua's Boxing Multiverse, Part 4: What if COVID didn't prevent fight vs.... |
| Anthony Joshua's Boxing Multiverse, Part 4: What if COVID didn't prevent fight vs. Tyson Fury? Sporting... |
"coronavirus news" - Google News | 23h | |
|
|
|
| What We're Reading: COVID-19 Costs Shifting; Birth Control Coverage Hindered; Cancer... |
| What We're Reading: COVID-19 Costs Shifting; Birth Control Coverage Hindered; Cancer Deaths Preventable AJMC.com... |
"COVID-19" - Google News | 23h | |
|
|
|
| DC schools relaxing COVID-19 protocols ahead of student return - The Hill |
| DC schools relaxing COVID-19 protocols ahead of student return The Hill |
"COVID-19" - Google News | 23h | |
|
|
|
| Hong Kong reopens COVID-19 isolation facility as cases spike - The Hill |
| Hong Kong reopens COVID-19 isolation facility as cases spike The Hill |
"COVID-19" - Google News | 23h | |
|
|
|
| No Abortion for Fetus Sans Skull; End of Free COVID Vax? Dirt-Cheap Hair Loss Drug... |
| No Abortion for Fetus Sans Skull; End of Free COVID Vax? Dirt-Cheap Hair Loss Drug Medpage Today |
"COVID" - Google News | 23h | |
|
|
|
| Analysis | The CDC Needs to Admit Its Covid Mistakes - The Washington Post |
| Analysis | The CDC Needs to Admit Its Covid Mistakes The Washington Post |
"COVID" - Google News | 23h | |
|
|
|
| South Africa's covid relief could become a guaranteed basic income. - The Washington... |
| South Africa's covid relief could become a guaranteed basic income. The Washington Post |
"COVID" - Google News | 23h | |
|
|
|
| Americans may soon have to pay for COVID vaccines themselves rather than getting... |
| Americans may soon have to pay for COVID vaccines themselves rather than getting them for free HealthLeaders... |
"COVID" - Google News | 23h | |
|
|
|
| Statement from Press Secretary Karine Jean-Pierre - The White House |
| Statement from Press Secretary Karine Jean-Pierre The White House |
"COVID" - Google News | 23h | |
|
|
|
| Disease X-19 Regions from Michael_Novakhov (8 sites): Google Alert - coronavirus... |
| LONDON (ICIS)–Despite energy being centre stage in the current Italian ... TOPIC PAGE: Coronavirus, oil... |
Disease X-19 from Michael_Novakhov (12 sites) | 23h | |
|
|
|
| Disease X-19 Regions from Michael_Novakhov (8 sites): Google Alert - coronavirus... |
| The right-wing coalition led by Giorgia Meloni's Brothers of Italy party neared a landmark level of support,... |
Disease X-19 from Michael_Novakhov (12 sites) | 23h | |
|
|
|
| Disease X-19 Regions from Michael_Novakhov (8 sites): Google Alert - coronavirus... |
| Positive COVID-19 cases in Allegheny County this week were down slightly from last week, with 2,354 new... |
Disease X-19 from Michael_Novakhov (12 sites) | 23h | |
|
|
|
| Disease X-19 and Security from Michael_Novakhov (10 sites): Google Alert - Coronavirus... |
| South Korea hosts the largest American military base outside the US ... while their resumption was further... |
Disease X-19 from Michael_Novakhov (12 sites) | 23h | |
|
|
|
| COVID-19 Daily Update 8-19-2022 - West Virginia Department of Health and Human Resources |
| COVID-19 Daily Update 8-19-2022 West Virginia Department of Health and Human Resources |
"COVID-19" - Google News | 23h | |
|
|
|
| Pete Carroll says Drew Lock is still 'really sick' with COVID-19 - Seahawks Wire |
| Pete Carroll says Drew Lock is still 'really sick' with COVID-19 Seahawks Wire |
"COVID-19" - Google News | 23h | |
|
|
|
| Hip ambiance elevates Mexican bar and grill – Medford News, Weather, Sports, Breaking... |
| Hip ambiance elevates Mexican bar and grill – Medford News, Weather, Sports, Breaking News Mail Tribune |
"Coronavirus in fish and seafood" - Google News | 23h | |
|
|
|
| Travis Barker reveals he has COVID-19... months after being hospitalized with 'serve'... |
| Travis Barker reveals he has COVID-19... months after being hospitalized with 'serve' pancreatitis Vigour... |
"Coronavirus in fish and seafood" - Google News | 23h | |
|
|
|
| Where did the pandemic start? |
| submitted by /u/anthonyolszewski [link] [comments] |
| |
|
|
|
| Pulmonary cavitation in follow-up COVID 2019 cases: An etiological perspective |
| submitted by /u/BurnerAcc2020 [link] [comments] |
| |
|
|
|
| Immuron culls COVID drug work as new variants, a competitive market renders asset... |
| Immuron culls COVID drug work as new variants, a competitive market renders asset DOA FierceBiotech |
"COVID" - Google News | 1d | |
|
|
|
| The COVID Long Haul: Avon soccer star sidelined by the virus - WKYC.com |
| The COVID Long Haul: Avon soccer star sidelined by the virus WKYC.com |
"COVID" - Google News | 1d | |
Comments
Post a Comment